- Έκφραση
- Ηχογράφηση
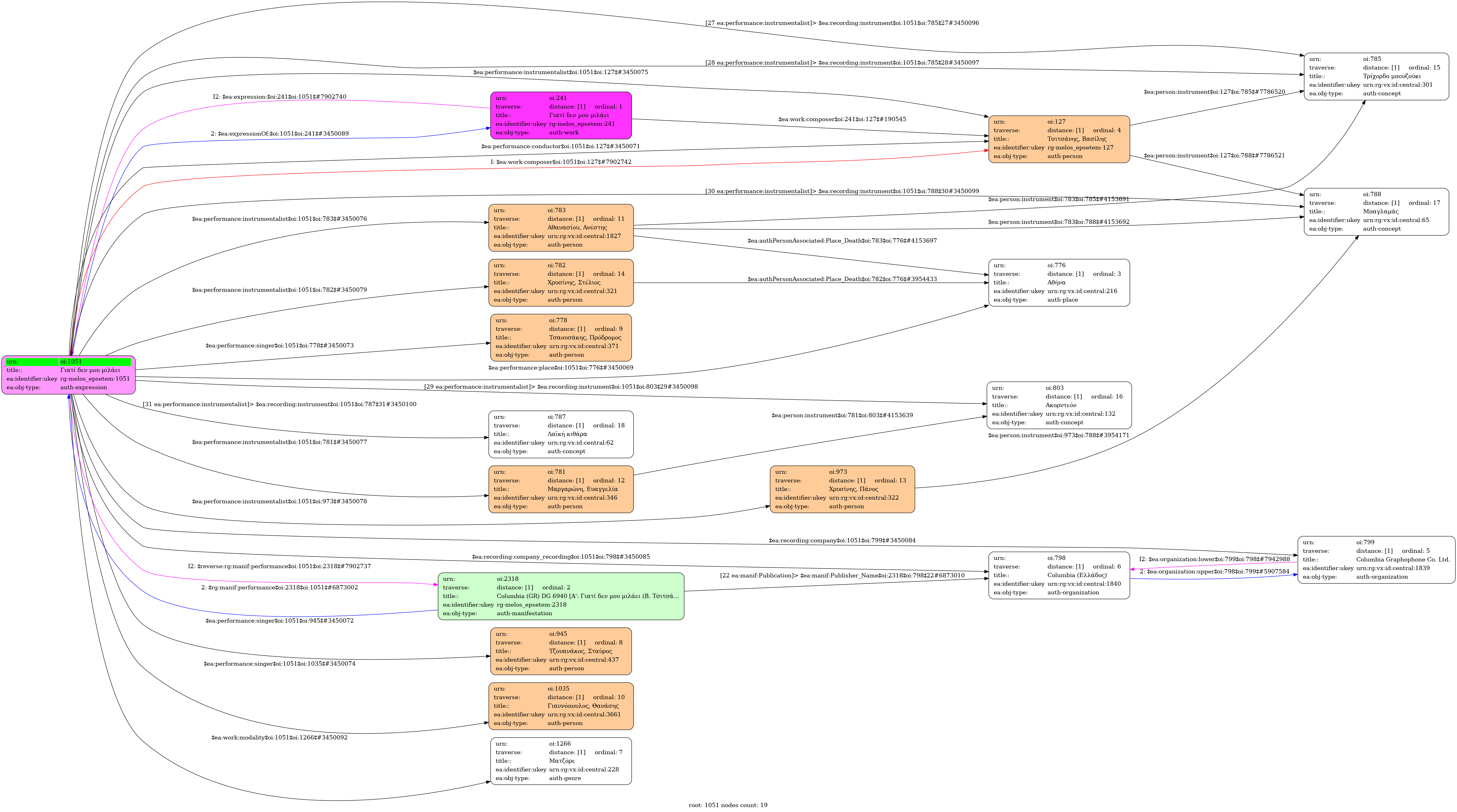
- Ελληνική
- 
        
        - Studio
 
- 13 Οκτωβρίου 1951
- 
        
        - CG 2867
 
- 
        
        - 1663-15246
 
- Τζουανάκος, Σταύρος (1925-1974) [1η φωνή] | Τσαουσάκης, Πρόδρομος (1919-1979) [2η φωνή] | Γιαννόπουλος, Θανάσης [3η φωνή]
- Τσιτσάνης, Βασίλης (1915-1984) [Τρίχορδο μπουζούκι] | Αθανασίου, Ανέστης (1912-1984) [Τρίχορδο μπουζούκι] | Μαργαρώνη, Ευαγγελία (1928-2018) [Ακορντεόν] | Χρυσίνης, Πάνος [Μπαγλαμάς] | Χρυσίνης, Στέλιος (1916-1970) [Λαϊκή κιθάρα]
- 
        
        - 3' 15''
 
- 
        
        - Όχι
 
- 
        
        - Ρε μείζονα
 
- Ματζόρε
- 
    
     - 2/4
- Quarter note ~ 48
- Χασάπικος
 
- 
        
		
- 
        
        - 
                           Γιατί δε µου µιλάει η άπονη καρδιά
 για πείσµα θα της κόψω τα καστανά µαλλιά
 Μ’ έχουν πληροφορήσει πως άλλον αγαπάς
 κακούργα τι µου κάνεις µε σφάζεις, µε πονάς
 Εγώ που τόσα χρόνια υπόφερα κουτά
 γιατί να µε προδώσεις αχάριστη καρδιά
 Πού φεύγεις πού µ’ αφήνεις να σβήσω να χαθώ
 για τη δική σου αγάπη ν’ αδικοσκοτωθώ
 
- 
                           
- Πανεπιστήμιο Ιωαννίνων

