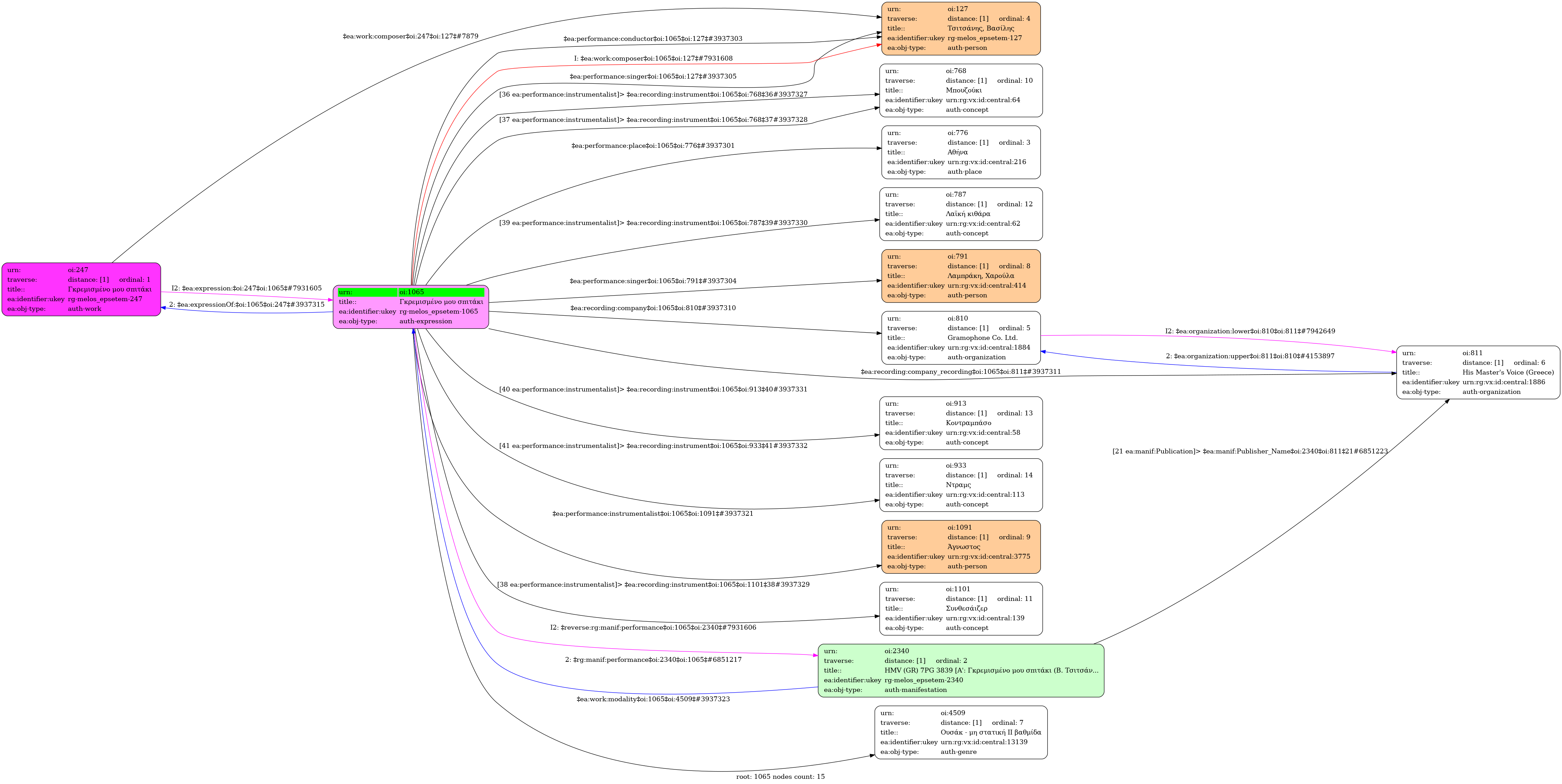
- Expression
- Recording
- Greek
-
- Studio
- 1969
-
- 7XGA 3003
-
- 53883-14355-68
- Lampraki, Kharoula (1947-) [1st voice] | Tsitsanis, Vassilis (1915-1984) [2nd voice]
- Unknown [Bouzouki] | Unknown [Bouzouki] | Unknown [Synthesizer] | Unknown [Folk guitar] | Unknown [Double bass] | Unknown [Drum set]
-
- 2' 40''
-
- no
-
- D minor
- Ussak - non static II degree
-
- 5/8
- Eighth note ~ 210
-
- University of Ioannina

