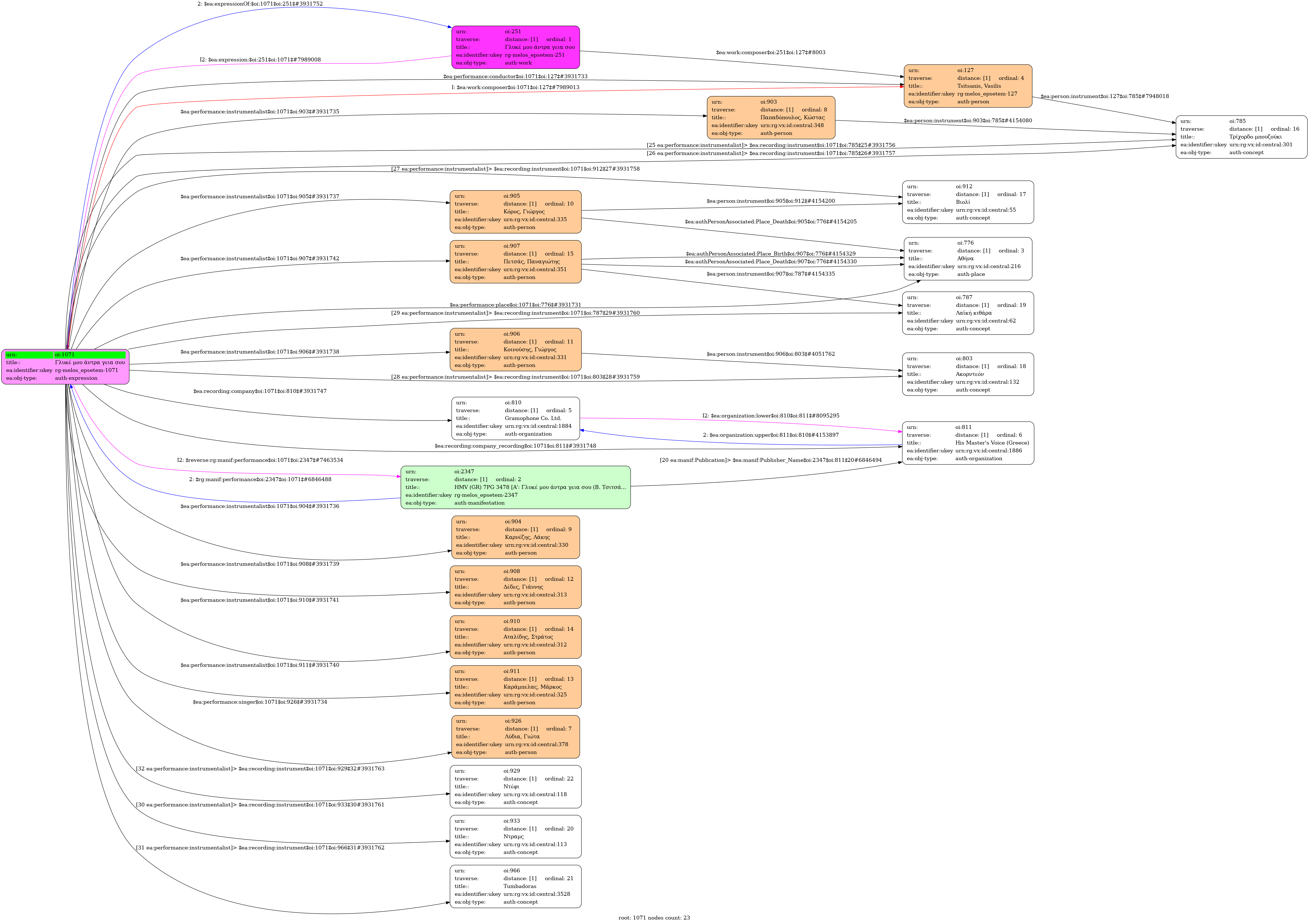
Γλυκέ μου άντρα γεια σου / Λύδια, Γιώτα [1965]

  1. Έκφραση
  2. Ηχογράφηση
  3. Ελληνική
    • Studio
  4. 19 Φεβρουαρίου 1965
    • 7XGA 2207
    • 8053-16595-65
  5. Λύδια, Γιώτα (1934-)
  6. Παπαδόπουλος, Κώστας (1937-) [Τρίχορδο μπουζούκι] | Καρνέζης, Λάκης (1937-) [Τρίχορδο μπουζούκι] | Κόρος, Γιώργος (1923-2014) [Βιολί] | Κοινούσης, Γιώργος (1940-) [Ακορντεόν] | Δέδες, Γιάννης (?-2011) [Λαϊκή κιθάρα] | Καράμπελας, Μάρκος [Ντραμς] | Αταλίδης, Στράτος (1928-1998) [Tumbadoras] | Πετσάς, Παναγιώτης (1915-1980) [Ντέφι]
    • 3' 00''
    • Όχι
    • Λα μείζονα
          • 5/8
          • Eighth note ~ 250
        • Έπρεπε σα λουλούδι την καρδιά µου να προσέξεις την τρυφερή
          και ποτέ να µην την αφήσεις να γνωρίσει τόσες πίκρες µες στη ζωή
           
          Μου’ χεις κάνει το γέλιο πόνο τη βαλίτσα σου και δρόµο
          φύγε, φύγε φτάνει πια µη µε τυραννάς

          ∆εν τη θέλω την αγκαλιά σου γλυκέ µου άντρα γεια σου, γεια σου
          την καρδιά µου τώρα πλέον δεν κυβερνάς
           
          Έπρεπε σα λουλούδι την καρδιά µου να προσέξεις την τρυφερή
          και ποτέ να µην την αφήσεις να γνωρίσει τόσες πίκρες µες στη ζωή
           
          ∆εν θα ξαναγαπήσω δε θα κλάψω γι’ άλλον άντρα µες στη ζωή
          και τσιµέντο να γίνουν όλοι µες στο δρόµο µου κανένας να µη βρεθεί
           
          Μου’ χεις κάνει το γέλιο πόνο τη βαλίτσα σου και δρόµο
          φύγε, φύγε φτάνει πια µη µε τυραννάς

          ∆εν τη θέλω την αγκαλιά σου γλυκέ µου άντρα γεια σου, γεια σου
          την καρδιά µου τώρα πλέον δεν κυβερνάς

          Έπρεπε σα λουλούδι την καρδιά µου να προσέξεις την τρυφερή
          και ποτέ να µην την αφήσεις να γνωρίσει τόσες πίκρες µες στη ζωή
      1. Πανεπιστήμιο Ιωαννίνων