- Έκφραση
- Ηχογράφηση
- Ελληνική
-
- Studio
- 3 Οκτωβρίου 1951
-
- GO 4563
-
- 1513-1666
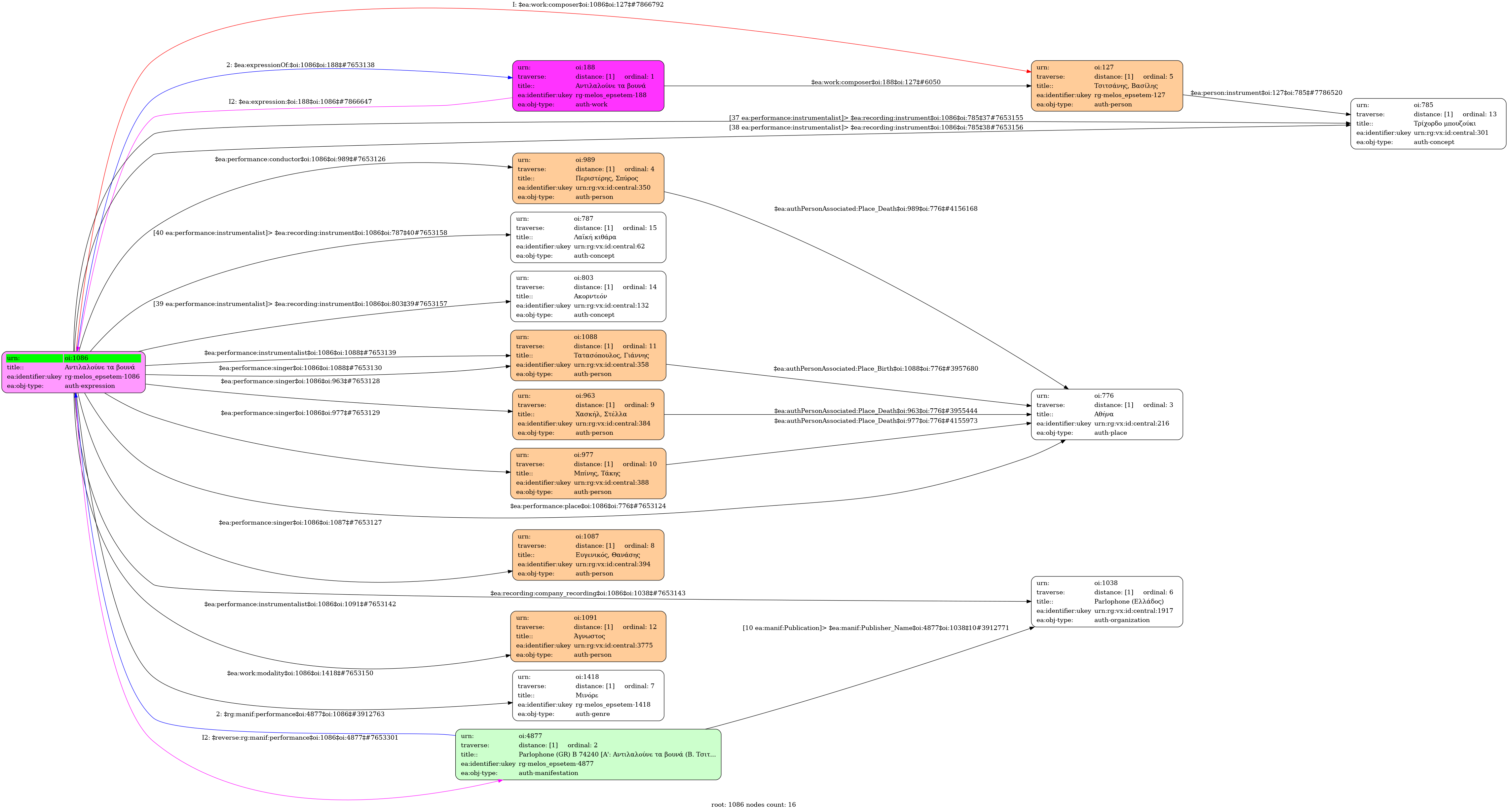
- Ευγενικός, Θανάσης (1908-1983) [1η φωνή] | Χασκήλ, Στέλλα (1918-1954) [2η φωνή] | Μπίνης, Τάκης (1923-2005) [3η φωνή] | Τατασόπουλος, Γιάννης (1928-2001) [4η φωνή]
- Τατασόπουλος, Γιάννης (1928-2001) [πιθανώς] [Τρίχορδο μπουζούκι] | Άγνωστος [Τρίχορδο μπουζούκι] | Άγνωστος [Ακορντεόν] | Άγνωστος [Λαϊκή κιθάρα]
-
- 3' 18''
-
- Όχι
-
- Φα ελάσσονα
- Μινόρε
-
- 9/8
- Eighth note ~ 71
- Ζεϊμπέκικος
-
-
-
Αντιλαλούνε τα βουνά σαν κλαίω εγώ τα δειλινά
περνούν οι ώρες θλιβερές σ’ ένα παλιό ρολόικι εγώ τους αναστεναγμούς τους παίζω κομπολόιΑντιλαλούνε τα βουνά σαν κλαίω εγώ τα δειλινάΕμπάφιασ’ απ’ τα ντέρτια μου κι απ’ τα πολλά σεκλέτια μου
κουράγιο είχα στη ζωή μα τώρα που σε χάνω
θα είναι προτιμότερο για μένα να πεθάνωΑντιλαλούνε τα βουνά σαν κλαίω εγώ τα δειλινάΜουγκρίζω απ’ τις λαβωματιές κι απ’ τις δικές σου μαχαιριές
λαβωματιές με γέμισες και μ’ έφαγαν οι πόνοι
και στη φωτιά που μ’ έριξες τίποτα δε με σώνειΑντιλαλούνε τα βουνά σαν κλαίω εγώ τα δειλινά
-
- Πανεπιστήμιο Ιωαννίνων
| Φόρμα | Βαθμίδα | Δομική μονάδα | Παρατηρήσεις |
|---|---|---|---|
| Εισαγωγή | VIII | Μινόρε | |
| V | Χιτζάζ | ||
| I | Μινόρε | ||
| Θέμα A | Κιουρντί | low register V | |
| Ματζόρε | low register V | ||
| I | Μινόρε | ||
| Theme Β | III | Ματζόρε | |
| IV | Μινόρε | ||
| I | Μινόρε | ||

