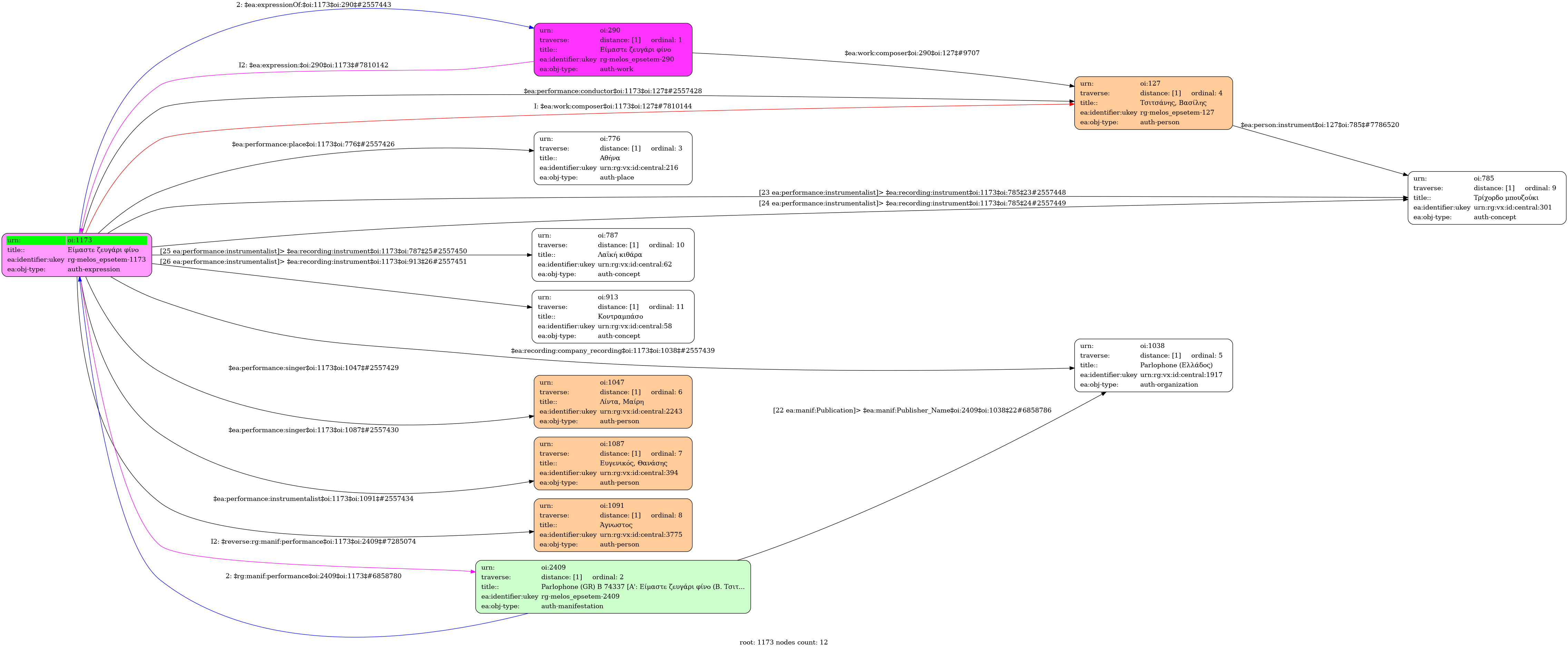
Είμαστε ζευγάρι φίνο / Λίντα, Μαίρη [1954]

  1. Έκφραση
  2. Ηχογράφηση
  3. Ελληνική
    • Studio
  4. 24 Νοεμβρίου 1954
    • GO 5032
    • 23962-2905
  5. Λίντα, Μαίρη (1935-) [1η φωνή] | Ευγενικός, Θανάσης (1908-1983) [2η φωνή]
  6. Άγνωστος [Τρίχορδο μπουζούκι] | Άγνωστος [Τρίχορδο μπουζούκι] | Άγνωστος [Λαϊκή κιθάρα] | Άγνωστος [Κοντραμπάσο]
    • 3' 36''
    • Όχι
    • Σολ μείζονα
          • 9/8
          • Eighth note ~ 63
          • Ζεϊμπέκικος
        • Πάλι το κλάµα άρχισες µια µαργαρίτα µάδησες
          τα ίδια παραµύθια
          σου το δηλώνω µάνα µου εσύ ‘σαι η σουλτάνα µου
          κι αυτή είναι η αλήθεια

          Είµαστε ζευγάρι φίνο κι όλοι µας θαυµάζουνε
          και για πάρτη µας κυρά µου το καπέλο βγάζουνε
           
          Εσύ γνωρίζεις κούκλα µου τις τρέλες µου τα γούστα µου
          και τα παράπονά µου
          στα µάτια µου στ’ ορκίζουµαι τρελαίνοµαι και σχίζουµαι
          για σένανε κυρά µου

          Είµαστε ζευγάρι φίνο κι όλοι µας θαυµάζουνε
          και για πάρτη µας κυρά µου το καπέλο βγάζουνε

          Κι αν τραβηχτώ καµιά φορά µ’ άλλη γυναίκα πονηρά
          και λάχει και το µάθεις
          να µη µ’ αρχίσεις τον καβγά και θα τσουγκρίσουµε τ’ αυγά
          κι άλλο κακό µη πάθεις

          Είµαστε ζευγάρι φίνο κι όλοι µας θαυµάζουνε
          και για πάρτη µας κυρά µου το καπέλο βγάζουνε
      1. Πανεπιστήμιο Ιωαννίνων