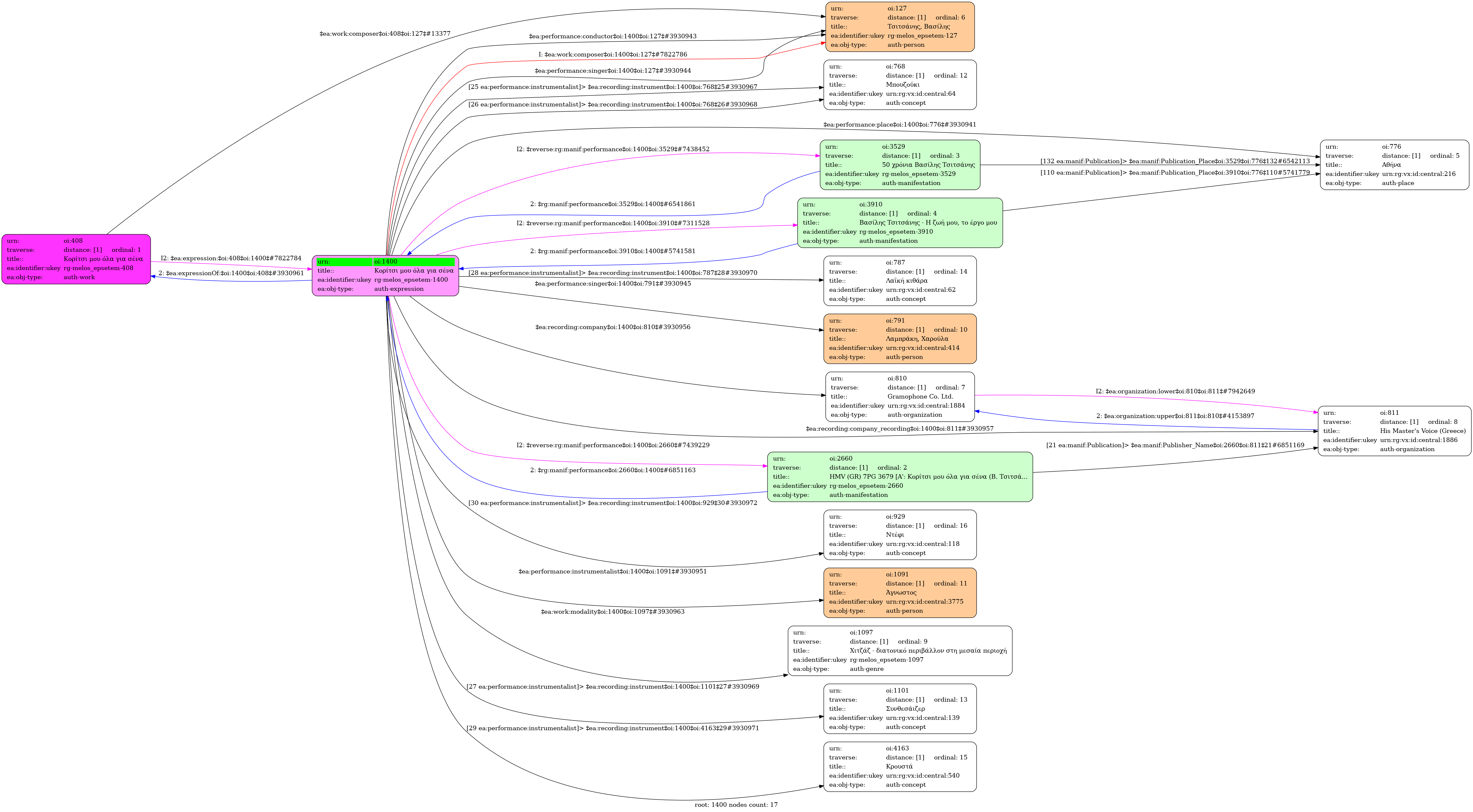
Κορίτσι μου όλα για σένα / Τσιτσάνης, Βασίλης [1967]

  1. Έκφραση
  2. Ηχογράφηση
  3. Ελληνική
    • Studio
  4. 1967
    • 7XGA 2730
    • 24140-1246-67
  5. Τσιτσάνης, Βασίλης (1915-1984) [1η φωνή] | Λαμπράκη, Χαρούλα (1947-) [2η φωνή]
  6. Άγνωστος [Μπουζούκι] | Άγνωστος [Μπουζούκι] | Άγνωστος [Συνθεσάιζερ] | Άγνωστος [Λαϊκή κιθάρα] | Άγνωστος [Κρουστά] | Άγνωστος [Ντέφι]
    • 3' 17''
    • Όχι
    • Μι μείζονα
  7. Χιτζάζ - διατονικό περιβάλλον στη μεσαία περιοχή
          • 4/4
          • Quarter note ~ 127
          • Τσιφτετέλι
        • Πάµε βόλτα απόψε µε τ’ αµάξι
          έλα και θα σου φερθώ εντάξει
          στοίχηµα να βάλεις και το χάνω
          την καρδιά κοµµάτια θα την κάνω
           
          Όλα σπάστα, όλα κάφτα κορίτσι µου όλα για σένα

          Πω, πω, πω, πω, πω τρέλες και κέφια
          παίξτε µου βιολιά βαράτε ντέφια
          σήκω χόρεψε τρελά να µ’ ανάψεις το σεβντά
          κορίτσι µου όλα για σένα

          Πάµε βόλτα απόψε µε τ’ αµάξι
          έλα και θα σου φερθώ εντάξει
          στοίχηµα να βάλεις και το χάνω
          την καρδιά κοµµάτια θα την κάνω
          όλα σπάστα, όλα κάφτα κορίτσι µου όλα για σένα

          Πάµε γόησσα µου για σεργιάνι
          στα µπουζούκια βουρ για τον Τσιτσάνη
          κι όταν η καρδούλα σου το θέλει
          χόρεψε για µένα τσιφτετέλι

          Κι όλα σπάστα κι όλα κάφτα χαλάλι σου όλα για σένα
           
          Πω, πω, πω, πω, πω τρέλες και κέφια
          παίξτε µου βιολιά βαράτε ντέφια
          σήκω χόρεψε τρελά να µ’ ανάψεις το σεβντά
          κορίτσι µου όλα για σένα
      1. Πανεπιστήμιο Ιωαννίνων