- Expression
- Recording
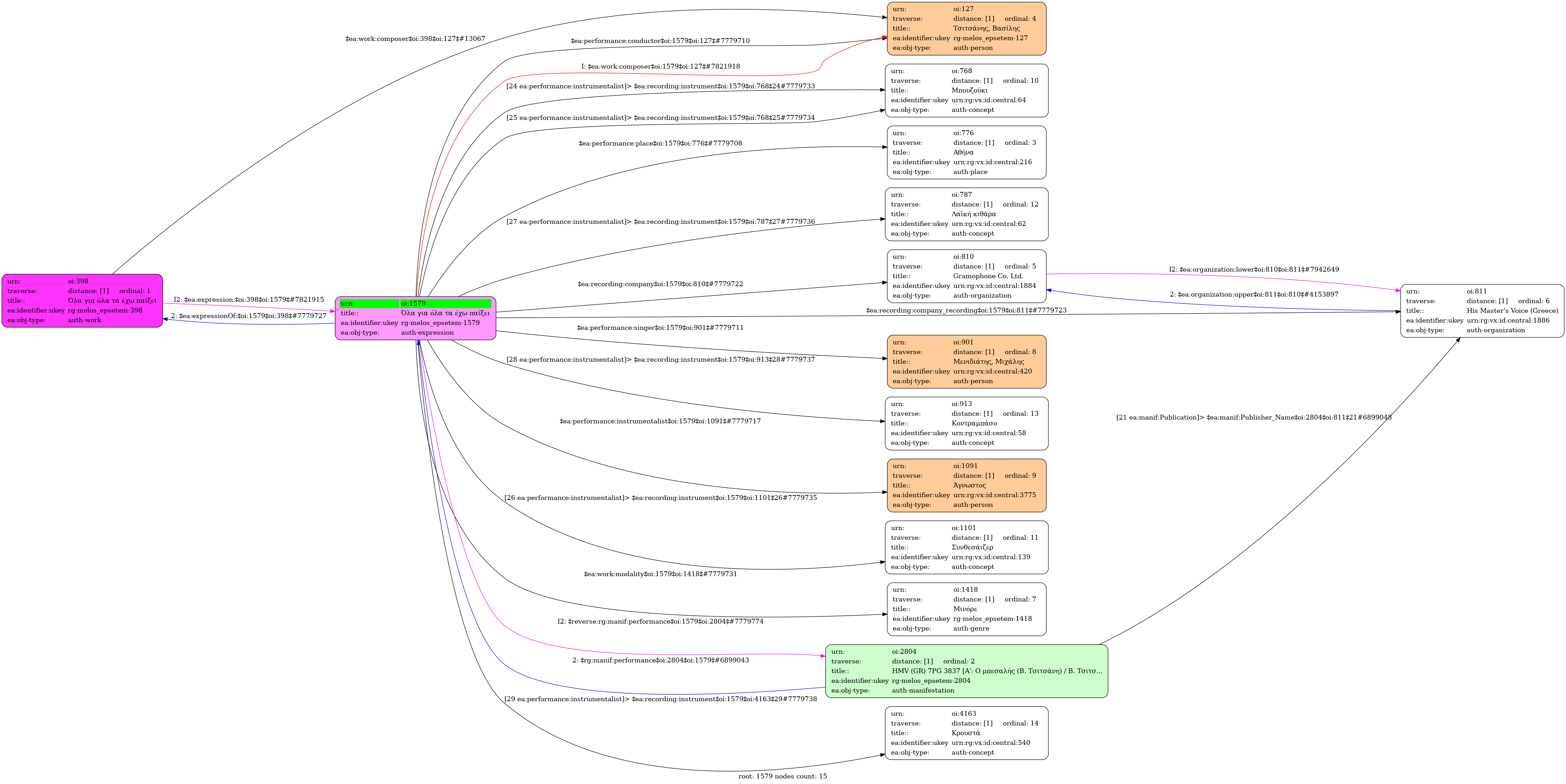
- Greek
-
- Studio
- 1969
-
- 7XGA 3009
-
- 53879-14376-69
- Menidiatis, Mihalis (1932-2012)
- Unknown [Bouzouki] | Unknown [Bouzouki] | Unknown [Synthesizer] | Unknown [Folk guitar] | Unknown [Double bass] | Unknown [Percussions]
-
- 3' 26''
-
- no
-
- E minor
- Minore (Mode)
-
- 9/8
- Eighth note ~ 186
- Karsilamas
-
- University of Ioannina

