- Expression
- Recording
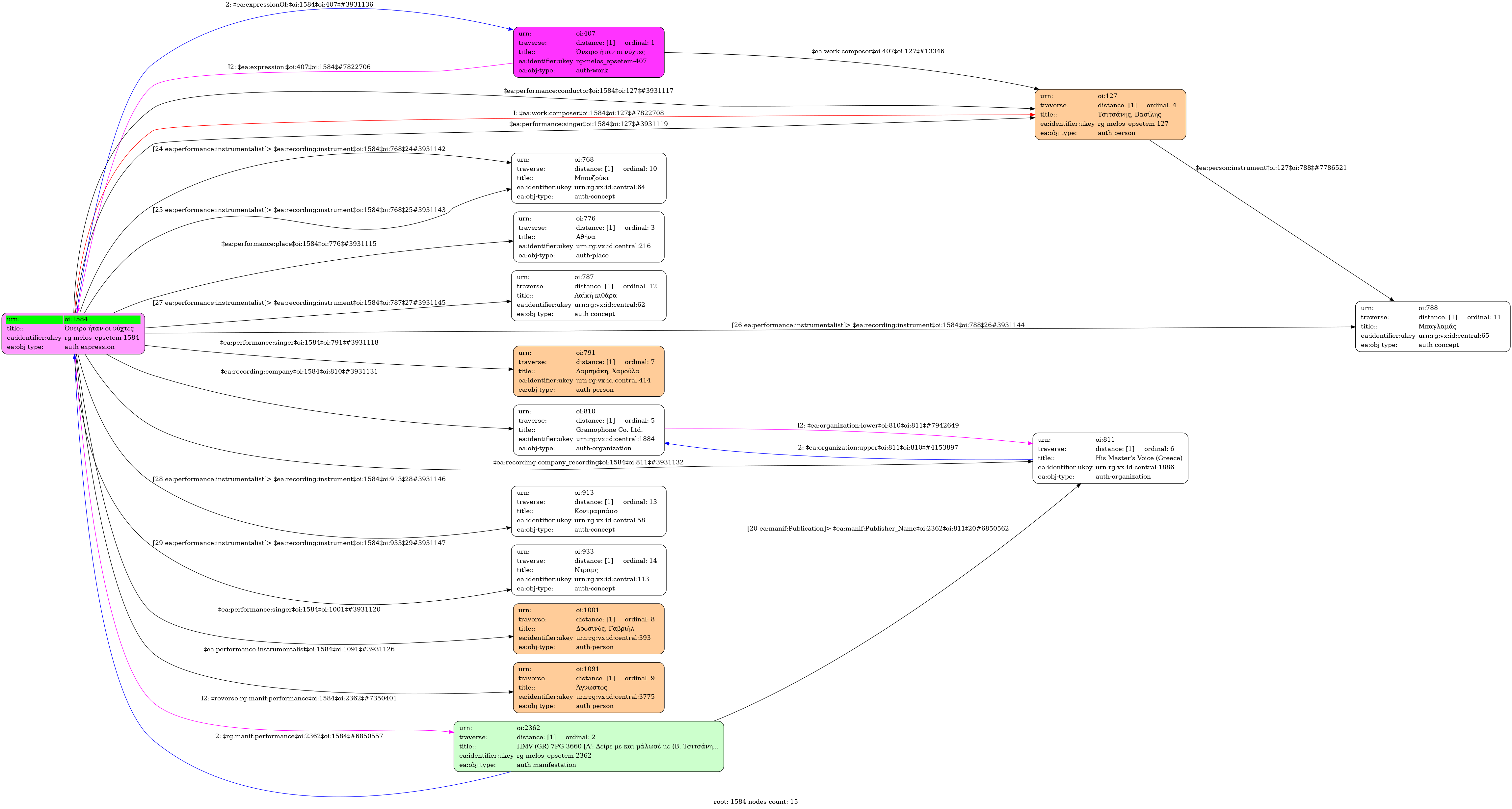
- Greek
-
- Studio
- 1967
-
- 7XGA 2670
-
- 6419-283-67
- Lampraki, Kharoula (1947-) [1st voice] | Tsitsanis, Vassilis (1915-1984) [2nd voice] | Δροσινός, Γαβριήλ [3rd voice]
- Unknown [Bouzouki] | Unknown [Bouzouki] | Unknown [Baglamas] | Unknown [Folk guitar] | Unknown [Double bass] | Unknown [Drum set]
-
- 2' 58''
-
- no
-
- D major
-
- 2/4
- Quarter note ~ 52
- Chasapikos
-
- University of Ioannina

