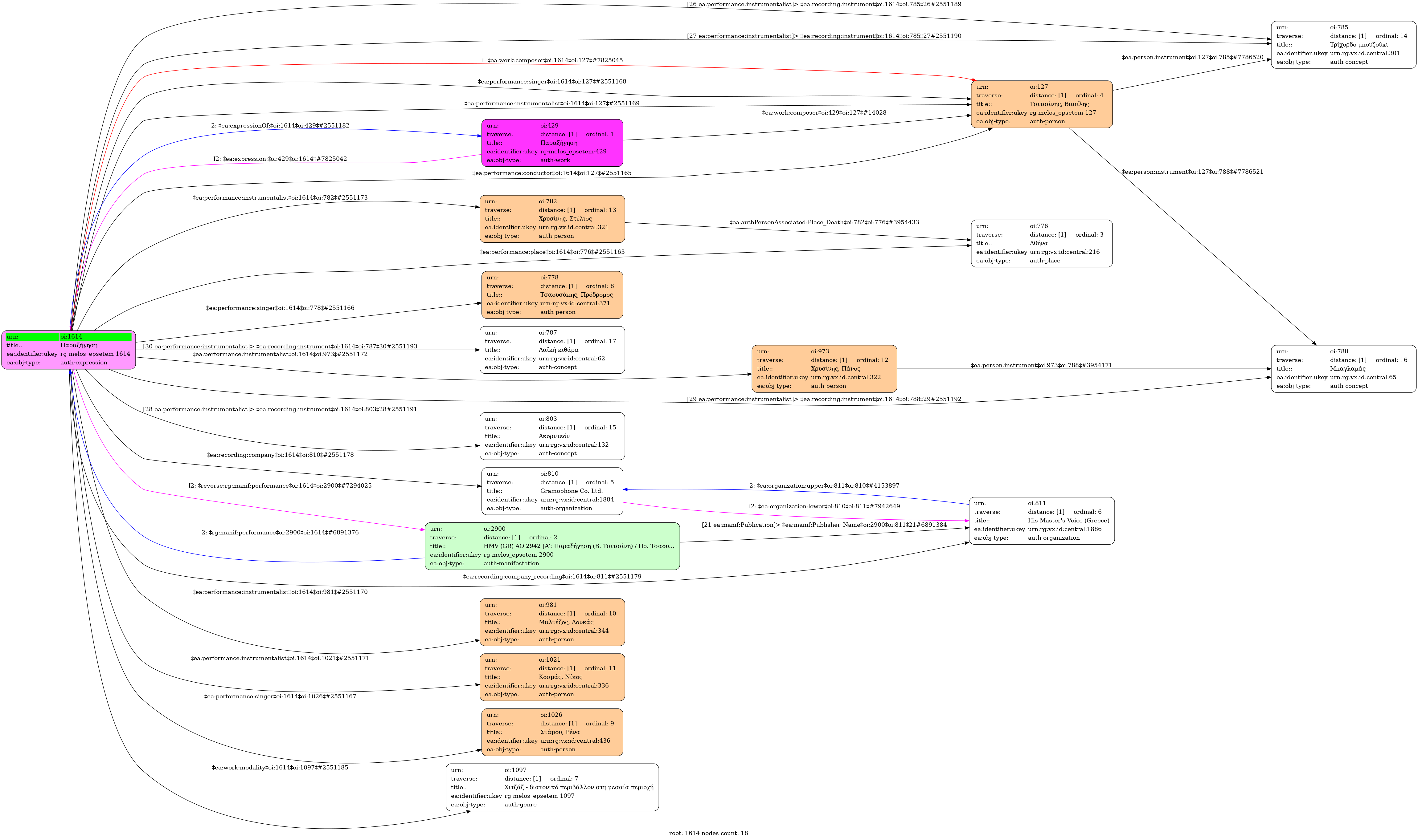
- Έκφραση
- Ηχογράφηση
- Ελληνική
-
- Studio
- 5 Ιουνίου 1950
-
- OGA 1628
- Τσαουσάκης, Πρόδρομος (1919-1979) [1η φωνή] | Στάμου, Ρένα (1930-2022) [2η φωνή] | Τσιτσάνης, Βασίλης (1915-1984) [3η φωνή]
- Τσιτσάνης, Βασίλης (1915-1984) [Τρίχορδο μπουζούκι] | Μαλτέζος, Λουκάς [Τρίχορδο μπουζούκι] | Κοσμάς, Νίκος [Ακορντεόν] | Χρυσίνης, Πάνος [Μπαγλαμάς] | Χρυσίνης, Στέλιος (1916-1970) [Λαϊκή κιθάρα]
-
- 3' 11''
-
- Όχι
-
- Σι μείζονα
- Χιτζάζ - διατονικό περιβάλλον στη μεσαία περιοχή
-
- 9/8
- Eighth note ~ 71
- Ζεϊμπέκικος
-
-
-
Σου ξηγήθηκα εντάξει απ’ την πρώτη τη στιγµή
και ζητούσα από σένα µιάν εξήγηση
να µην έχουµε στο τέλος παραξήγηση
∆έχτηκες τον ερωτά µου και τα συµφωνήσαµε
και έτσι πίστεψα στα όσα υποσχέθηκες
µα στα λόγια που µου είπες παραφέρθηκεςΈχεις µάθει στη ζωή σου διπλωµάτισσα να ζεις
για το γούστο το δικό σου εγώ ρεστάρησα
δώσε τώρα απολογία κατεργάρισσα
-
- Πανεπιστήμιο Ιωαννίνων

