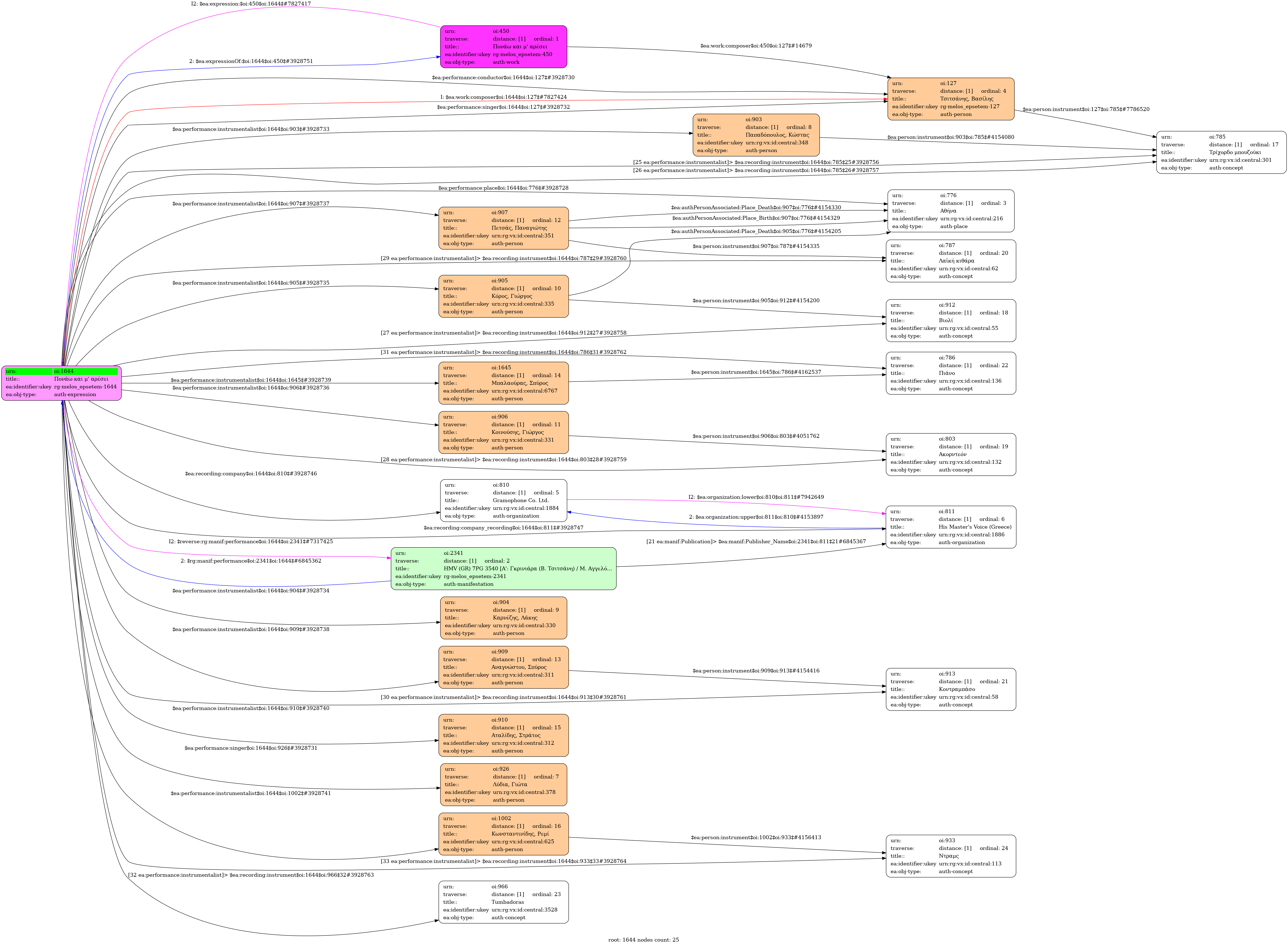
- Έκφραση
- Ηχογράφηση
- Ελληνική
-
- Studio
- 11 Δεκεμβρίου 1965
-
- 7XGA 2399
-
- 52652-1250-65
- Λύδια, Γιώτα (1934-) [1η φωνή] | Τσιτσάνης, Βασίλης (1915-1984) [2η φωνή]
- Παπαδόπουλος, Κώστας (1937-) [Τρίχορδο μπουζούκι] | Καρνέζης, Λάκης (1937-) [Τρίχορδο μπουζούκι] | Κόρος, Γιώργος (1923-2014) [Βιολί] | Κοινούσης, Γιώργος (1940-) [Ακορντεόν] | Πετσάς, Παναγιώτης (1915-1980) [Λαϊκή κιθάρα] | Αναγνώστου, Σπύρος [Κοντραμπάσο] | Μπαλαούρας, Σπύρος [Πιάνο] | Αταλίδης, Στράτος (1928-1998) [Tumbadoras] | Κωνσταντινίδης, Ρεμί [Ντραμς]
-
- 3' 20''
-
- Όχι
-
- 4/4
- Quarter note ~ 115
- Τσιφτετέλι
-
-
-
Στα χέρια σου πονάω στα χέρια σου λιώνω µα δεν το µετανιώνω
πονάω και µ’ αρέσει γιατί σ’ αγαπάω κι αγάπη σου ζητάω
Τώρα που µ’ έχεις στην αγκαλιά σου γιατί µε τυραννάς
όταν µε χάσεις από κοντά σου θα κλαις και θα πονάςστην καρδιά σου βάλε µε φυλαχτό σου κάνε µε
Στα χέρια σου πονάω στα χέρια σου λιώνω µα δεν το µετανιώνω
πονάω και µ’ αρέσει γιατί σ’ αγαπάω κι αγάπη σου ζητάω
Στης µάνας µου το γάλα στ’ ορκίζοµαι φως µου εσύ είσαι ο άνθρωπός µου
Πονάω και µ’ αρέσει γιατί σ’ αγαπάω κι αγάπη σου ζητάω
Τώρα που µ’ έχεις στην αγκαλιά σου γιατί µε τυραννάς
όταν µε χάσεις από κοντά σου θα κλαις και θα πονάςστην καρδιά σου βάλε µε φυλαχτό σου κάνε µε
Στα χέρια σου πονάω στα χέρια σου λιώνω µα δεν το µετανιώνω
πονάω και µ’ αρέσει γιατί σ’ αγαπάω κι αγάπη σου ζητάω
-
- Πανεπιστήμιο Ιωαννίνων

