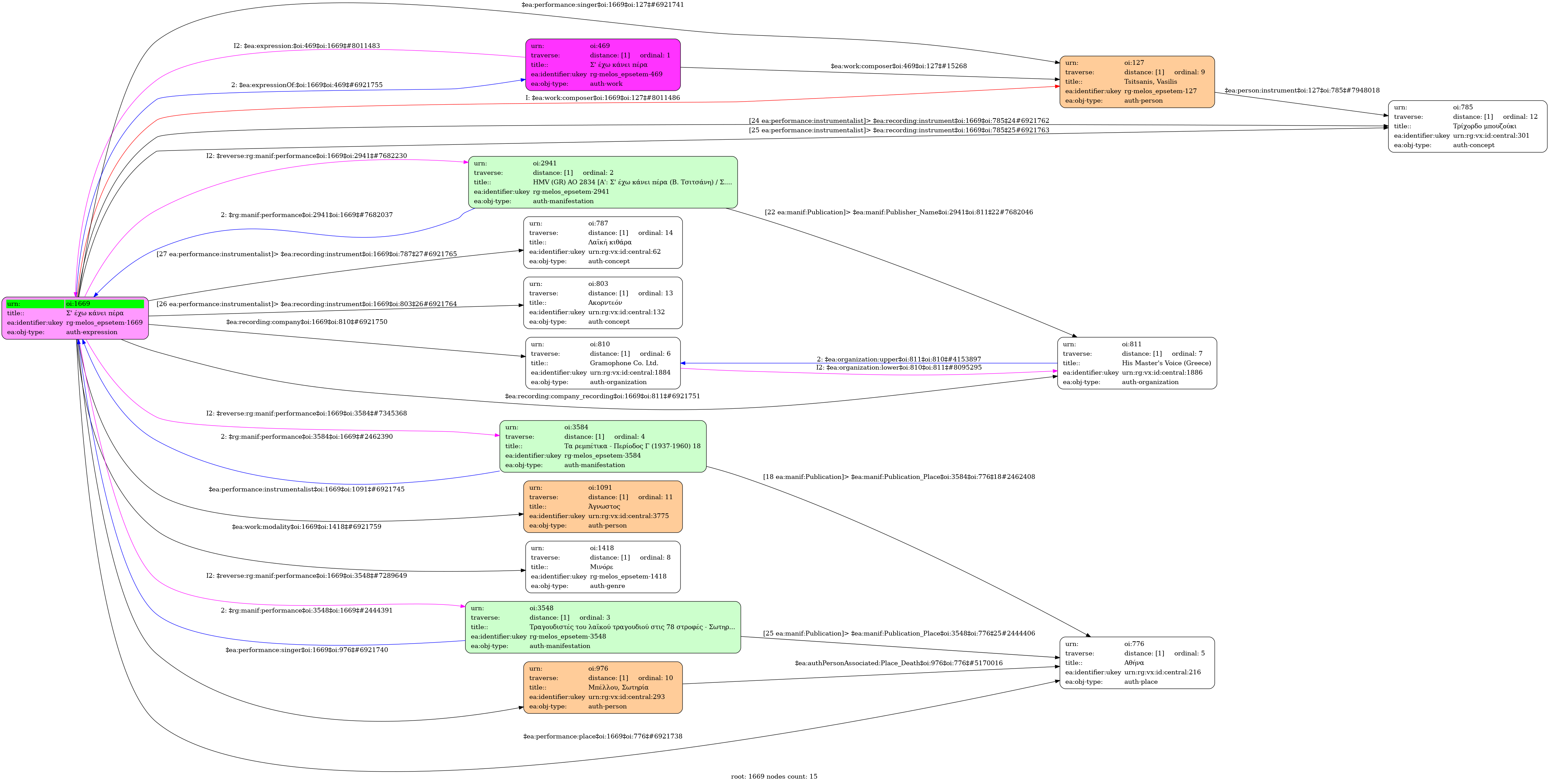
- Έκφραση
- Ηχογράφηση
- Ελληνική
-
- Studio
- 1948 [Σεπτέμβριος]
-
- OGA 1407-1
-
- 341-16096
- Μπέλλου, Σωτηρία (1921-1997) [1η φωνή] | Τσιτσάνης, Βασίλης (1915-1984) [2η φωνή]
- Άγνωστος [Τρίχορδο μπουζούκι] | Άγνωστος [Τρίχορδο μπουζούκι] | Άγνωστος [Ακορντεόν] | Άγνωστος [Λαϊκή κιθάρα]
-
- 3' 15''
-
- Όχι
-
- Σολ ελάσσονα
- Μινόρε
-
- Quarter note ~ 94
- Χασάπικος
- Πολίτικος (κυκλικής διάταξης)
-
-
-
Κι αν στο κλάµα το ρίχνεις και ξεσπάς
την καρδιά σου πάντα θα ρωτάς
πώς για ‘µένα στάθηκες σκληρή
μ’ έχεις φέρει ως την καταστροφή
Μην ξαναπερνάς, µη ξαναρωτάς
σ’ έχω κάνει πέρα και πια δεν µε κρατάς
Μη χτυπιέσαι µη κάνεις σαν τρελή
έφυγε και πάει το πουλί
δεν αλλάζω τώρα πια µυαλό
κόψε, στρίβε και άιντε στο καλό
Μην ξαναπερνάς, µη ξαναρωτάς
σ’ έχω κάνει πέρα και πια δεν µε κρατάς
-
- Πανεπιστήμιο Ιωαννίνων

