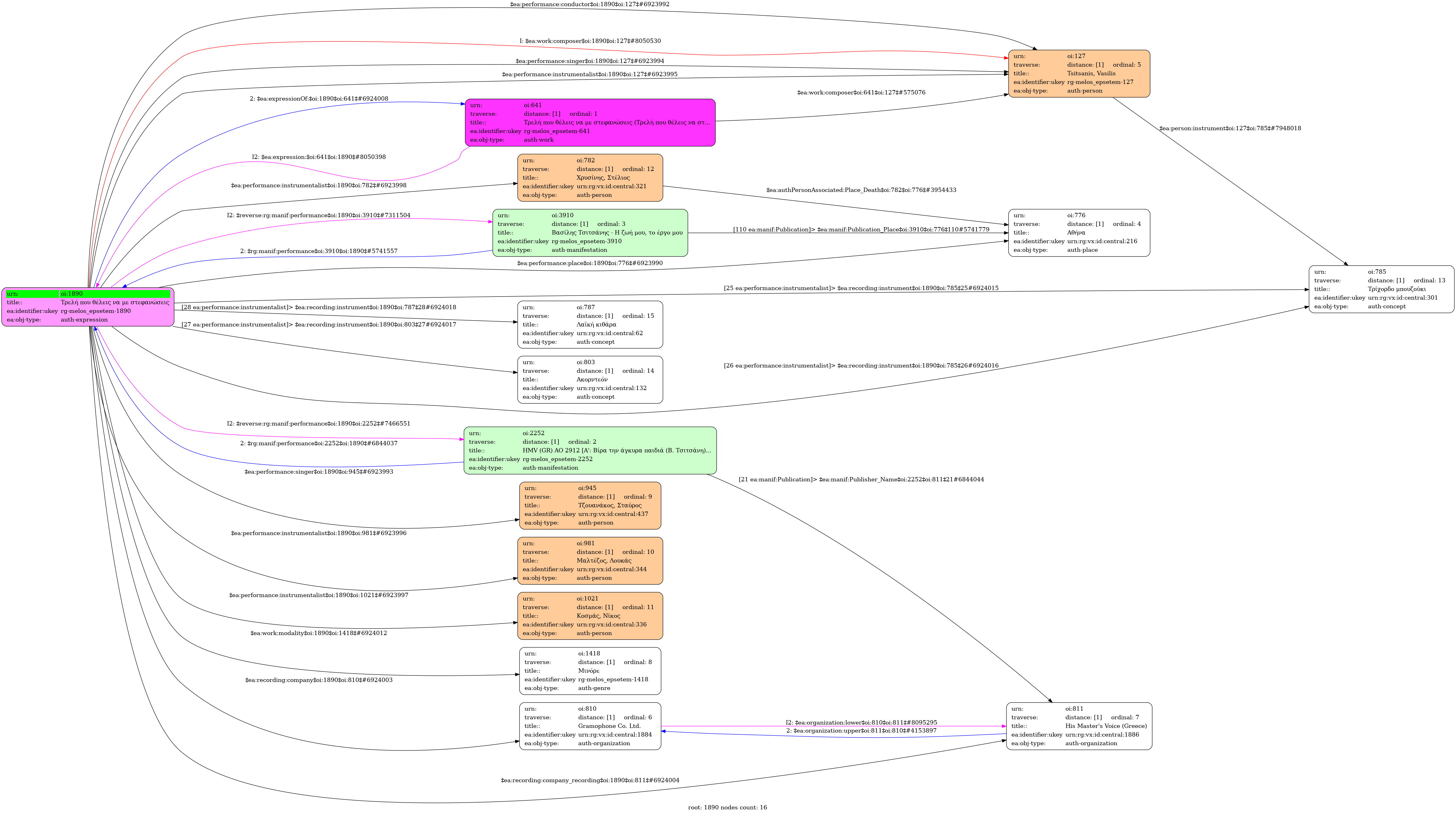
- Expression
- Recording
- Greek
-
- Studio
- 10 January 1950
-
- OGA 1556-1
-
- 856-21057
- Tzouanakos Stavros [1st voice] | Tsitsanis, Vassilis (1915-1984) [2nd voice]
- Tsitsanis, Vassilis (1915-1984) [Three-string bouzouki] | Μαλτέζος, Λουκάς [Three-string bouzouki] | Κοσμάς, Νίκος [Accordion] | Hrysinis, Stelios [Folk guitar]
-
- 3' 06''
-
- no
-
- G minor
- Minore (Mode)
-
- 2/4
- Quarter note ~ 52
- Chasapikos
-
- University of Ioannina

