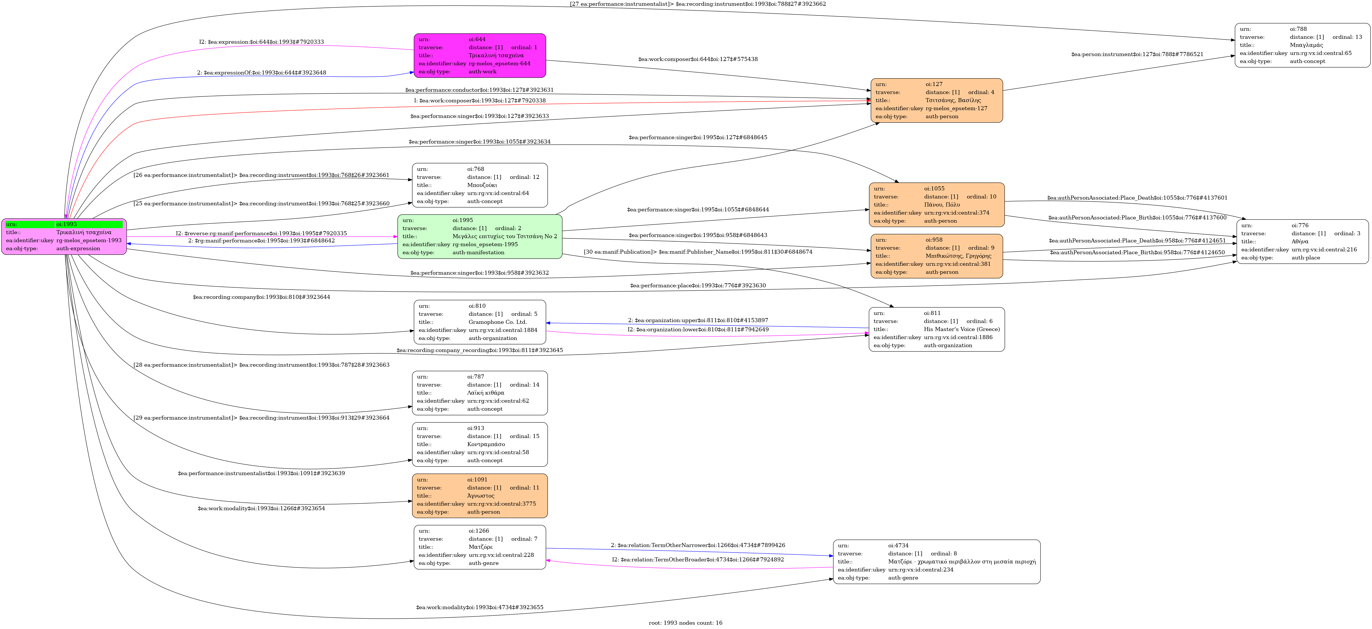
- Έκφραση
- Ηχογράφηση
- Ελληνική
-
- Studio
- 5 Δεκεμβρίου 1961
-
- 7TGA 255
- Μπιθικώτσης, Γρηγόρης (1922-2005) [1η φωνή] | Τσιτσάνης, Βασίλης (1915-1984) [2η φωνή] | Πάνου, Πόλυ (1940-2013) [3η φωνή]
- Άγνωστος [Μπουζούκι] | Άγνωστος [Μπουζούκι] | Άγνωστος [Μπαγλαμάς] | Άγνωστος [Λαϊκή κιθάρα] | Άγνωστος [Κοντραμπάσο]
-
- 1' 28''
-
- Όχι
-
- Ρε μείζονα
- Ματζόρε | Ματζόρε - χρωματικό περιβάλλον στη μεσαία περιοχή
-
- 2/4
- Quarter note ~ 99
- Χασάπικος
-
-
-
Μη μου πληγώνεις σαν και πρώτα την καρδιά Τρικαλινή τσαχπίνα όμορφη γλυκιά
ξέρεις για σένα εγώ έχω κρυφό καημό μη με παιδεύεις αφού τόσο σ’ αγαπώΕίμαι παιδάκι μάλαμα και ζηλευτό μες στην Ελλάδα τ’ όνομά μου ξακουστό
Τρικαλινή τσαχπίνα γύρνα στα παλιά τα περασμένα ξέχασε παντοτινά
-
- Πανεπιστήμιο Ιωαννίνων
| Φόρμα | Βαθμίδα | Δομική μονάδα | Μη στατικές βαθμίδες | Παρατηρήσεις |
|---|---|---|---|---|
| Εισαγωγή | I | Ματζόρε | IV↑ | |
| Θέμα A | V | Χιτζάζ | IV↑ | |
| Theme Β | IV | Μινόρε | ατελές νικρίζ | |
| I | Ματζόρε | |||

