- Expression
- Recording
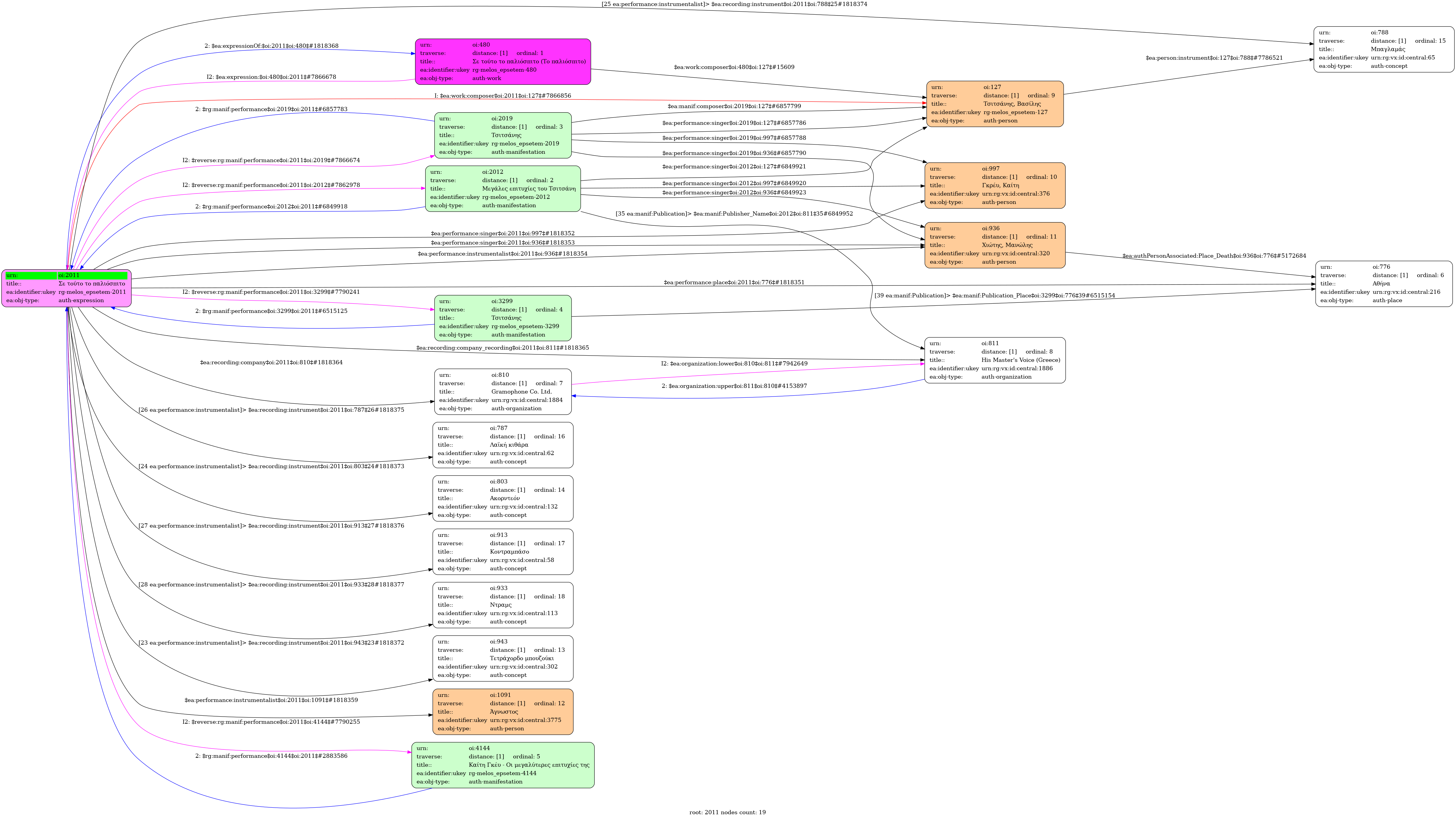
- Greek
-
- Studio
-
- 7TGA 234
- Gray, Cathy (1924-2025) [1st voice] | Chiotis, Manolis (1921-1970) [2nd voice]
- Chiotis, Manolis (1921-1970) [Four-string bouzouki] | Unknown [Accordion] | Unknown [Baglamas] | Unknown [Folk guitar] | Unknown [Double bass] | Unknown [Drum set]
-
- 1' 58''
-
- no
-
- E minor
-
- University of Ioannina

