- Έκφραση
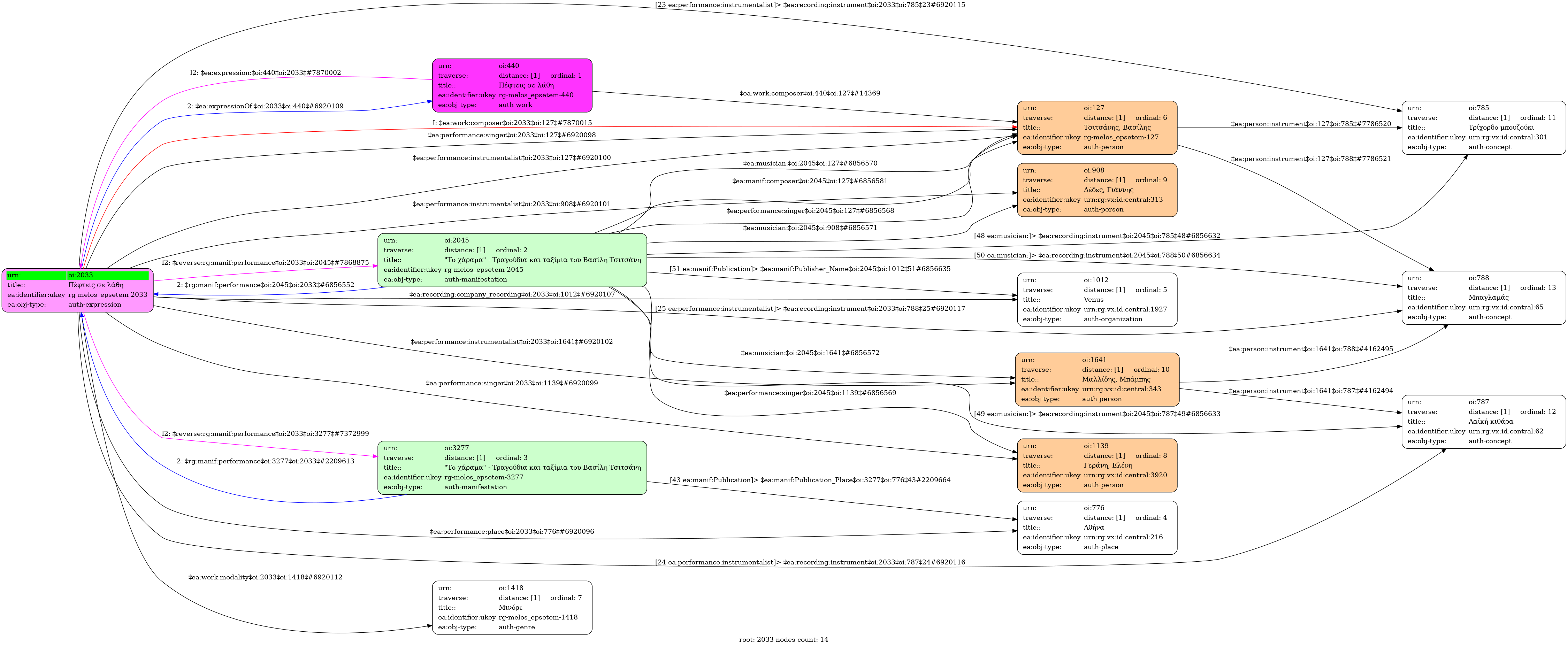
- Ηχογράφηση
- Ελληνική
- 
        
        - Studio
 
- 16 Φεβρουαρίου 1980
- Τσιτσάνης, Βασίλης (1915-1984) [1η φωνή] | Γεράνη, Ελένη [2η φωνή]
- Τσιτσάνης, Βασίλης (1915-1984) [Τρίχορδο μπουζούκι] | Δέδες, Γιάννης (?-2011) [Λαϊκή κιθάρα] | Μαλλίδης, Μπάμπης [Μπαγλαμάς]
- 
        
        - 2' 13''
 
- 
        
        - Όχι
 
- 
        
        - Ρε ελάσσονα
 
- Μινόρε
- 
        
		
- 
        
        - 
                           Πέφτεις σε λάθη τι έχεις πάθει και κάθε µέρα βρίζεις και γελάς
 με πικραίνεις σαν ξένο µε κοιτάς και στο ρέµα µε τραβάς
 ∆εν είσαι κείνη που ‘χα γνωρίσει κι ήτανε σφάλµα να σε παντρευτώ
 με προδίνεις και πρέπει να σε βρει τιµωρία φοβερή
 
- 
                           
- Πανεπιστήμιο Ιωαννίνων

