- Έκφραση
- Ηχογράφηση
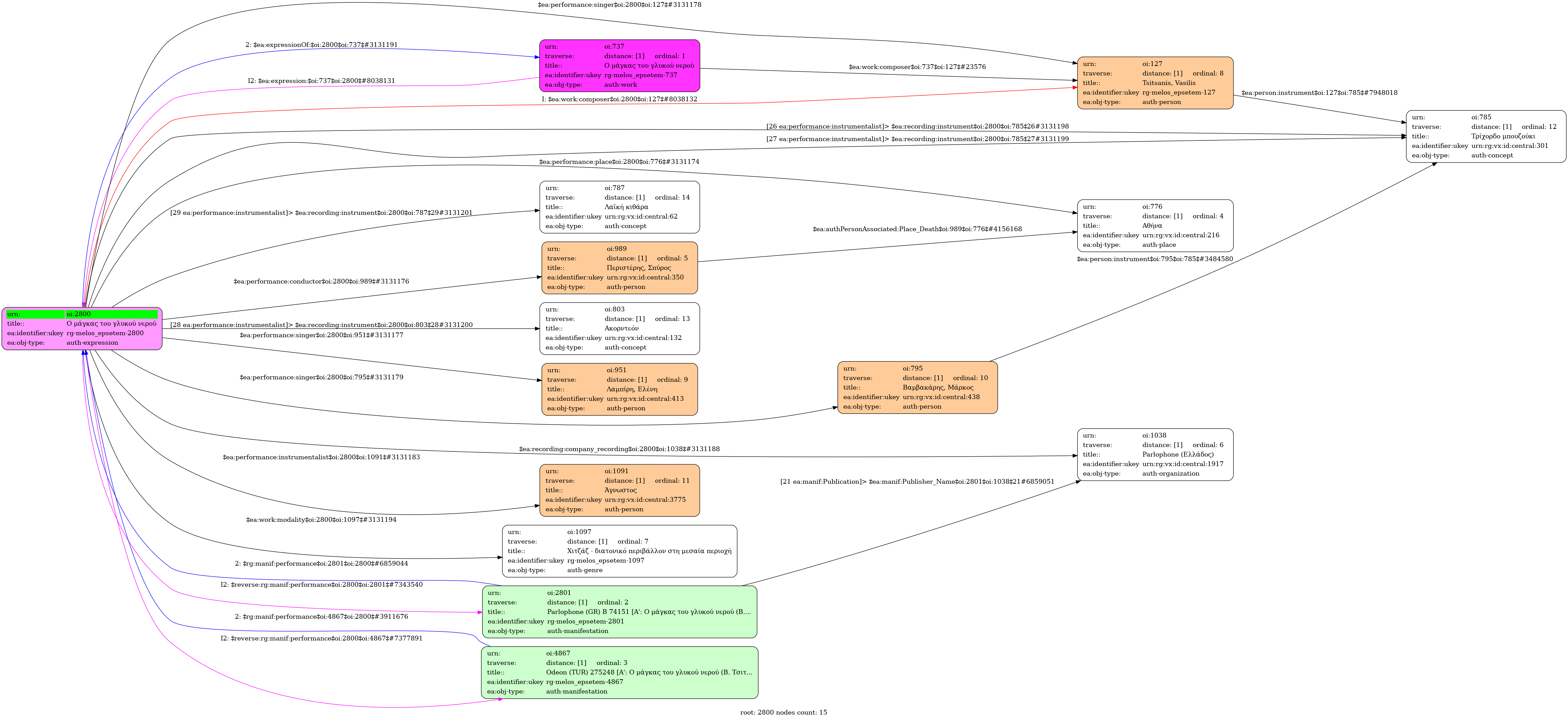
- Ελληνική
-
- Studio
- 21 Φεβρουαρίου 1949
-
- GO-4092
-
- 3070-603
- Λαμπίρη, Ελένη [1η φωνή] | Τσιτσάνης, Βασίλης (1915-1984) [2η φωνή] | Βαμβακάρης, Μάρκος (1905-1972) [3η φωνή]
- Άγνωστος [Τρίχορδο μπουζούκι] | Άγνωστος [Τρίχορδο μπουζούκι] | Άγνωστος [Ακορντεόν] | Άγνωστος [Λαϊκή κιθάρα]
-
- 3' 17''
-
- Όχι
-
- Σολ μείζονα
- Χιτζάζ - διατονικό περιβάλλον στη μεσαία περιοχή
-
- 2/4
- Quarter note ~ 86
- Χασάπικος
- Πολίτικος (κυκλικής διάταξης)
-
-
-
Μπορεί να ζεις στο Κολωνάκι μα λαχταράς το μπουζουκάκιείσαι το φρούτο του καιρού ο μάγκας του γλυκού νερούΤις κοσμικές δεν τις γουστάρεις και ντερμπεντέρισσα θα πάρειςνα ‘ναι μαγκιόρα κι αλεπού και να σε δέρνει που και πουΑπ’ το σουίνγκ και το φοξάκι το γύρισες στο ζεμπεκάκικαι κάνεις στάχτη τον ντουνιά για μια μαγκίτικη πενιά
-
-
- Parlophone (GR) B 74151 [Α': Ο μάγκας του γλυκού νερού (Β. Τσιτσάνης) / Ελ. Λαμπίρη, Β. Τσιτσάνης, Μ. Βαμβακάρης] - [Β': Η εβδομάδα (Β. Τσιτσάνης) / Ελ. Λαμπίρη, Β. Τσιτσάνης, Μ. Βαμβακάρης]
- Odeon (TUR) 275248 [Α': Ο μάγκας του γλυκού νερού (Β. Τσιτσάνης) / Ελ. Λαμπίρη, Β. Τσιτσάνης, Μ. Βαμβακάρης] - [Β': Το φανταράκι (Γ. Μητσάκη) ΄/ Ντούο Χάρμα, Απ. Καλδάρας]
- Πανεπιστήμιο Ιωαννίνων

