Πάνος Γαβαλάς - Ηχογραφήσεις 1956-1957
- Manifestation
-
CD
-
Greek
-
C 1187
-
1
-
Athens
-
Ελληνικός δίσκος
-
- University of Ioannina
-
Ψηφιοποιημένη Φωτογραφία: Πάνος Γαβαλάς - Ηχογραφήσεις 1956-1957
Description:
3240-1.png (png) [back]
Size: 0.8 MB
-
Ψηφιοποιημένη Φωτογραφία: Πάνος Γαβαλάς - Ηχογραφήσεις 1956-1957
Description:
3240-2.png (png) [inside]
Size: 253 kB
-
Ψηφιοποιημένη Φωτογραφία: Πάνος Γαβαλάς - Ηχογραφήσεις 1956-1957
Description:
3240-1 - Copy.png (png) [front]
Size: 1.3 MB
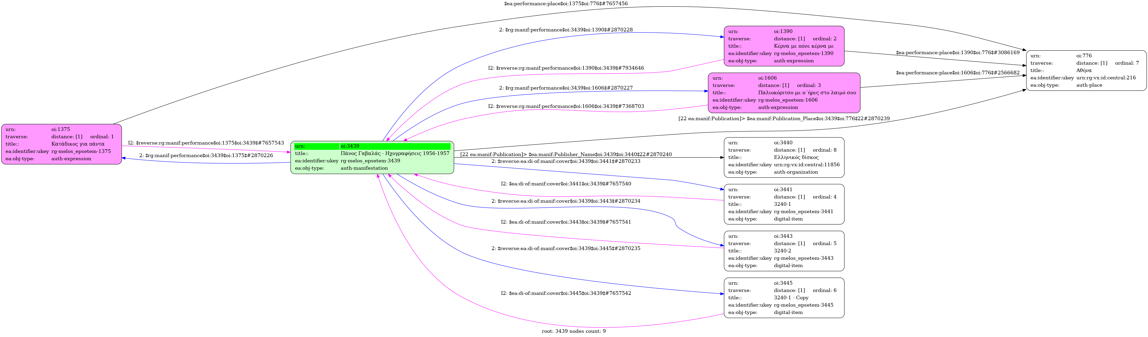
Πάνος Γαβαλάς - Ηχογραφήσεις 1956-1957 - Identifier: 3439
Internal display of the 3439 entity interconnections (Node labels correspond to identifiers)

Loading..