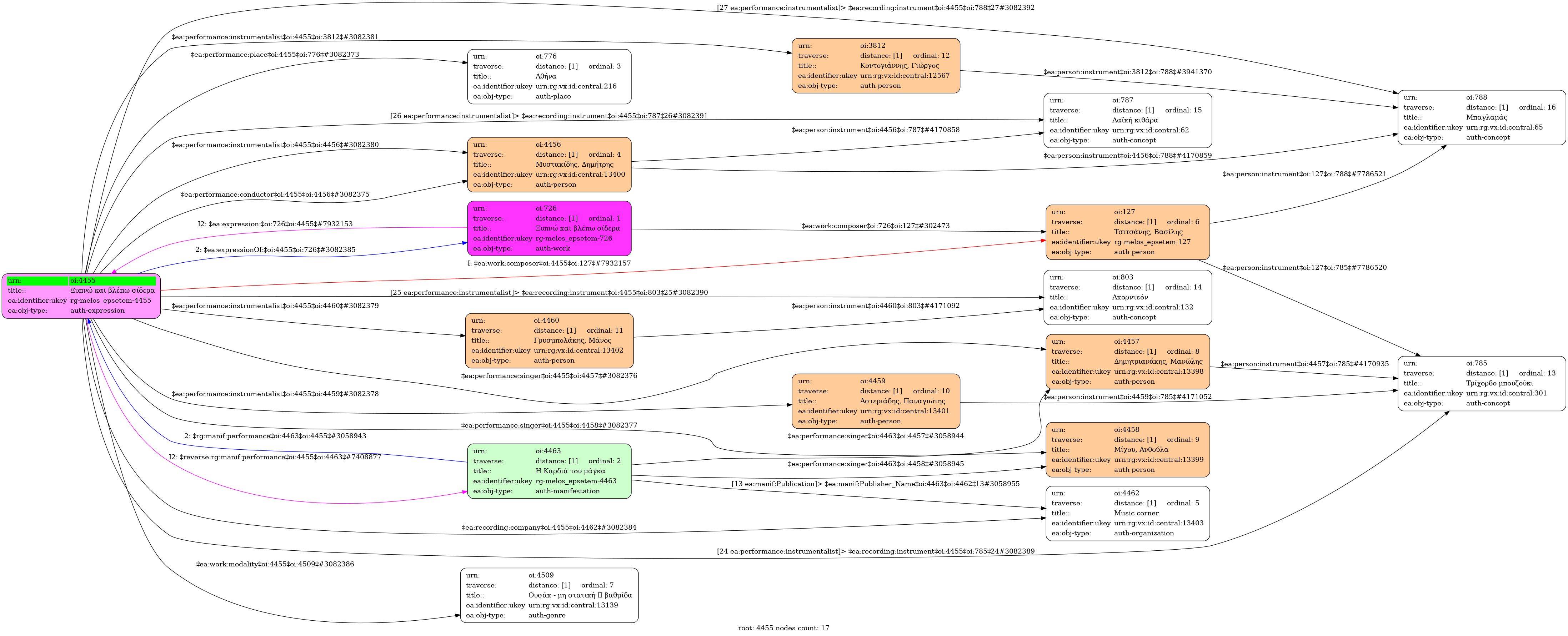
- Expression
 - Recording
 - Greek
 - 
        
        
- Studio
 
 - 2005
 - Dimitrianakis, Manolis [1st voice] | Mikhou, Anthoula [2nd voice]
 - Asteriadis, Panayiotis [Three-string bouzouki] | Grismpolakis, Manos [Accordion] | Mistakidis, Dimitris [Folk guitar] | Kontogiannis, Giorgos [Baglamas]
 - Ussak - non static II degree
 - University of Ioannina
 

