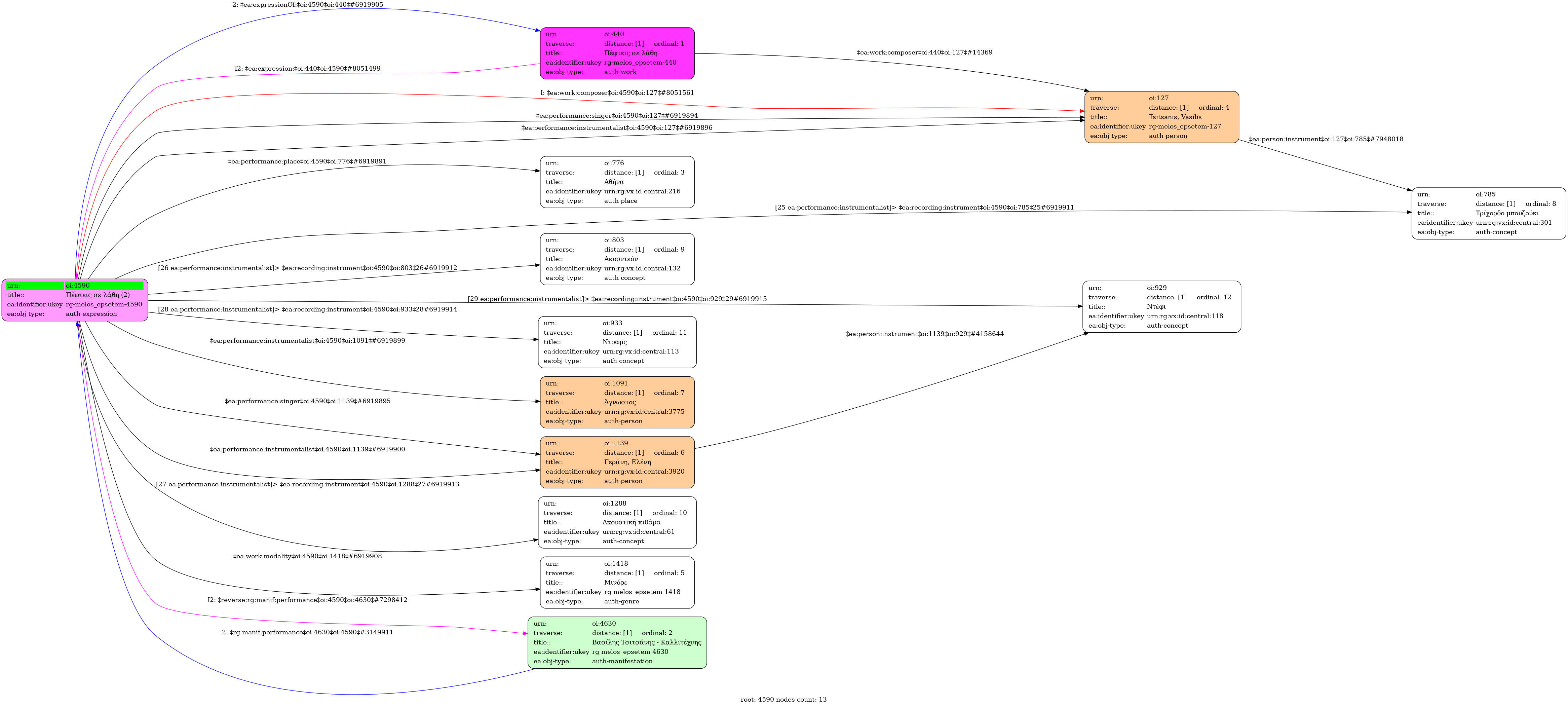
- Έκφραση
- Ηχογράφηση
- Ελληνική
-
- Live
- 1979 [Οκτώβριος]
- Τσιτσάνης, Βασίλης (1915-1984) [1η φωνή] | Γεράνη, Ελένη [2η φωνή]
- Τσιτσάνης, Βασίλης (1915-1984) [Τρίχορδο μπουζούκι] | Άγνωστος [Ακορντεόν] | Άγνωστος [Ακουστική κιθάρα] | Άγνωστος [Ντραμς] | Γεράνη, Ελένη [Ντέφι]
-
- 2' 10''
-
- Όχι
-
- Ρε ελάσσονα
- Μινόρε
-
- 2/4
- Quarter note ~ 90
- Χασάπικος
-
-
Πέφτεις σε λάθη τι έχεις πάθει και κάθε µέρα βρίζεις και γελάς
με πικραίνεις σαν ξένο µε κοιτάς και στο ρέµα µε τραβάς
∆εν είσαι κείνη που ‘χα γνωρίσει κι ήτανε σφάλµα να σε παντρευτώ
με προδίνεις και πρέπει να σε βρει τιµωρία φοβερή
-
- Πανεπιστήμιο Ιωαννίνων
- Ζωντανή ηχογράφησ στη μπουάτ "Θεμέλιο" στην Πλάκα

