- Expression
- Recording
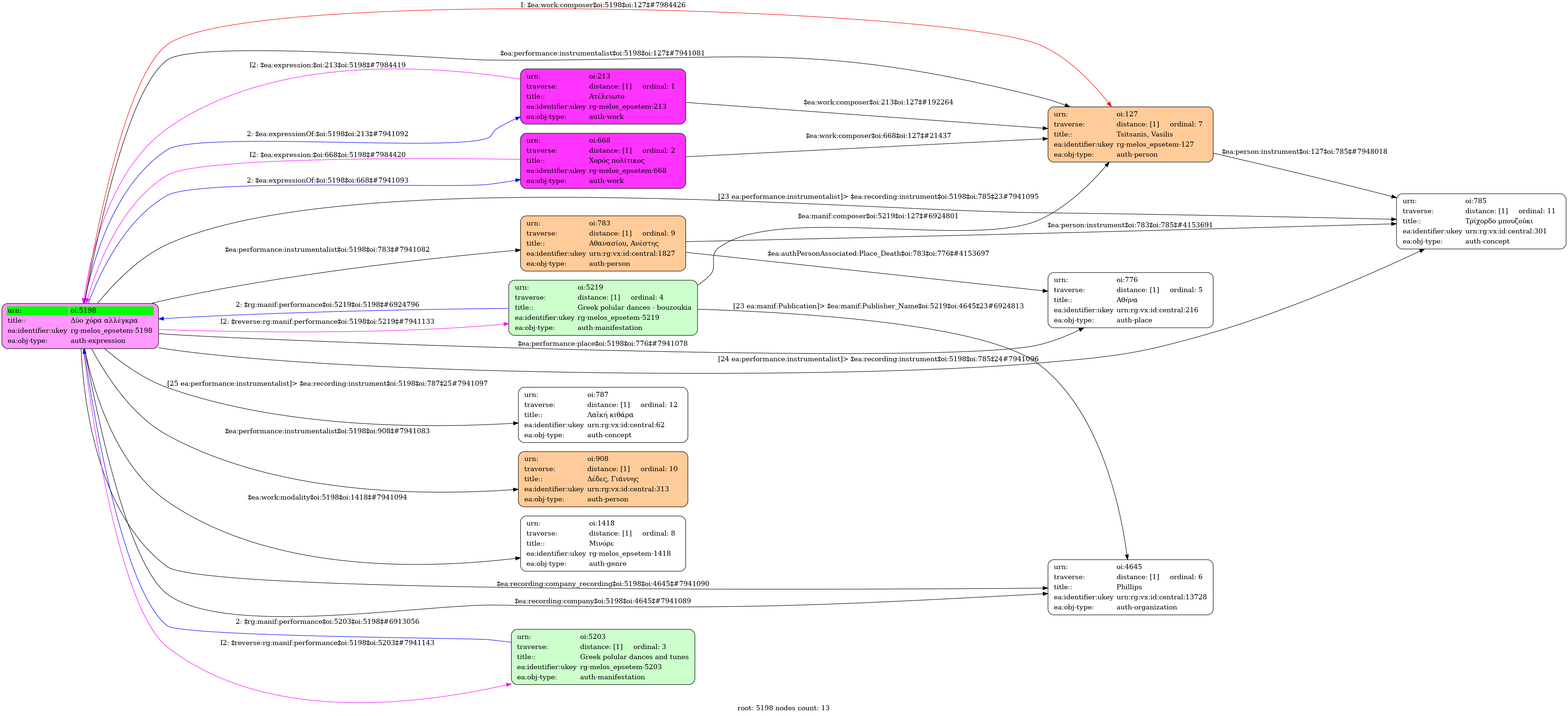
- Greek
-
- Studio
- 1954 [Μάιος-Ιούνιος]
- Tsitsanis, Vassilis (1915-1984) [Three-string bouzouki] | Athanasiou, Anestis (1912-1984) [Three-string bouzouki] | Dedes, Yannis [Folk guitar]
-
- 3' 34''
-
- yes
-
- D major
- D minor
- Minore (Mode)
-
- University of Ioannina
- Αίθουσα του φιλολογικού συλλόγου «Παρνασσός»

