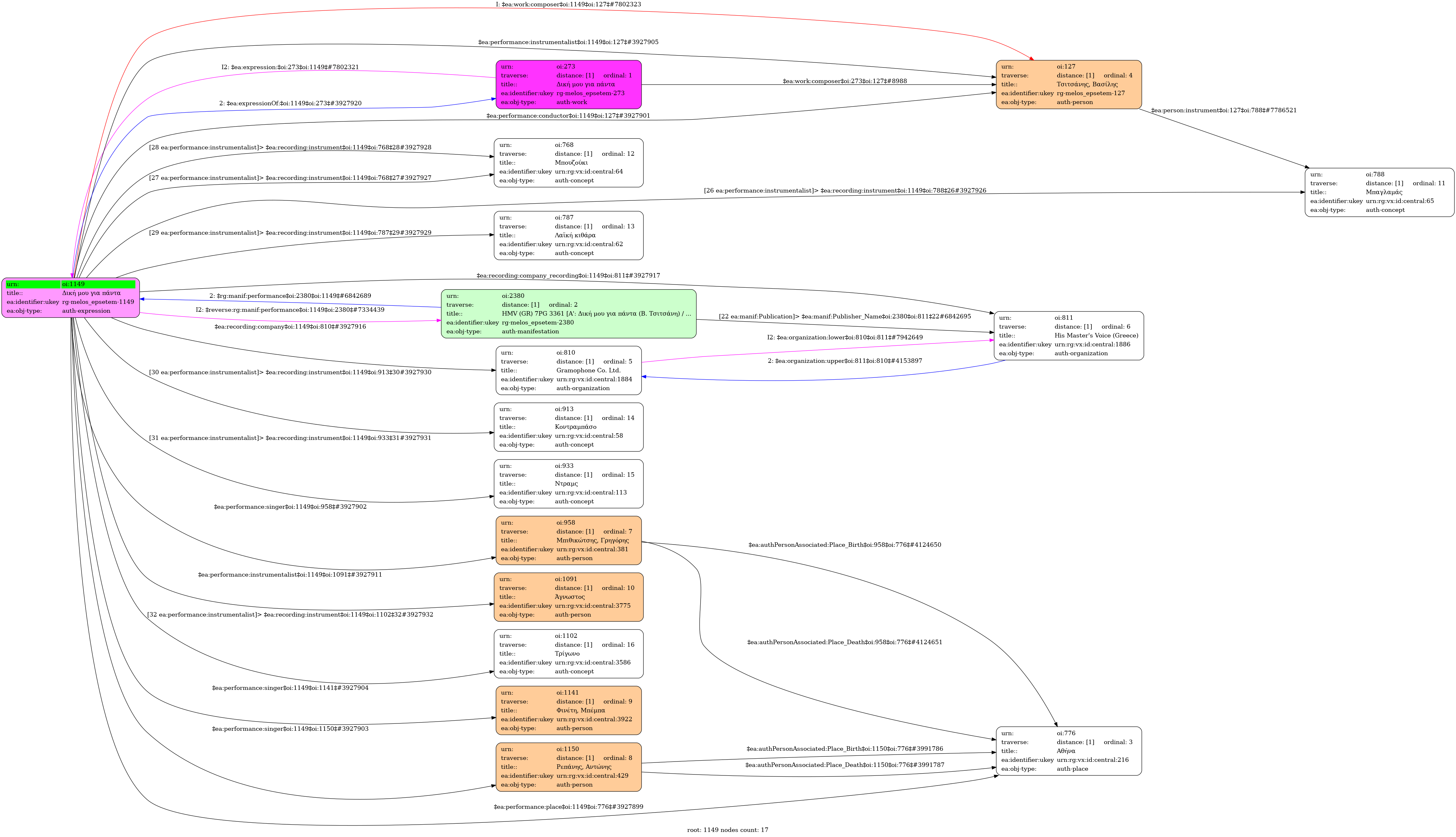
Δική μου για πάντα / Μπιθικώτσης, Γρηγόρης [1964]

  1. Έκφραση
  2. Ηχογράφηση
  3. Ελληνική
    • Studio
  4. 29 Οκτωβρίου 1964
    • 7XGA 1858
  5. Μπιθικώτσης, Γρηγόρης (1922-2005) [1η φωνή] | Ρεπάνης, Αντώνης (1933-2019) [2η φωνή] | Φινέτη, Μπέμπα [3η φωνή]
  6. Τσιτσάνης, Βασίλης (1915-1984) [Μπαγλαμάς] | Άγνωστος [Μπουζούκι] | Άγνωστος [Μπουζούκι] | Άγνωστος [Λαϊκή κιθάρα] | Άγνωστος [Κοντραμπάσο] | Άγνωστος [Ντραμς] | Άγνωστος [Τρίγωνο]
    • 3' 05''
    • Φα μείζονα
          • 9/8
          • Eighth note ~ 88
          • Απτάλικο
        • Εσύ που τόσα χρόνια τώρα µ’ αγάπαγες πιστά
          να φύγεις θες και να µ’ αφήσεις τον πόνο στην καρδιά
           
          Όχι αυτό δεν θα το κάνεις γιατί θα τρελαθώ
          από µένα δεν θα φύγεις για χάρη στο ζητώ
          θα µείνεις κοντά µου καρδιά µου εσύ
          δική µου για πάντα σε όλη τη ζωή

          Για σένα έχω υποφέρει και τράβηξα πολλά
          για να σε βγάλω απ’ την καρδιά µου είναι πολύ αργά
           
          Όχι αυτό δεν θα το κάνεις γιατί θα τρελαθώ
          από µένα δεν θα φύγεις, για χάρη στο ζητώ
          θα µείνεις κοντά µου καρδιά µου εσύ
          δική µου για πάντα σε όλη τη ζωή

          Στο χέρι σου δεν είναι τώρα εσύ να µ’ αρνηθείς
          κι αυτό που είπες χθες το βράδυ µη µου το ξαναπείς
           
          Όχι αυτό δεν θα το κάνεις γιατί θα τρελαθώ
          από µένα δεν θα φύγεις για χάρη στο ζητώ
          θα µείνεις κοντά µου καρδιά µου εσύ
          δική µου για πάντα σε όλη τη ζωή
      1. Πανεπιστήμιο Ιωαννίνων