Τα βραχιόλια της βροντούν (Η γερακίνα) / Βέμπο, Σοφία [1949]
- Expression
-
Recording
-
-
Greek
-
-
-
1949
-
-
-
-
-
Βέμπο, Σοφία
[1st voice] |
Γιάβης, Θ.
[2nd voice]
-
Unknown
[Accordion] |
Unknown
[Mandolin] |
Unknown
[Mandolin] |
Unknown
[Guitar] |
Unknown
[Double bass]
-
-
-
-
Matzore (Mode)
-
- 7/8
- Eighth note ~ 255
- Kalamatianos
-
-
-
- University of Ioannina
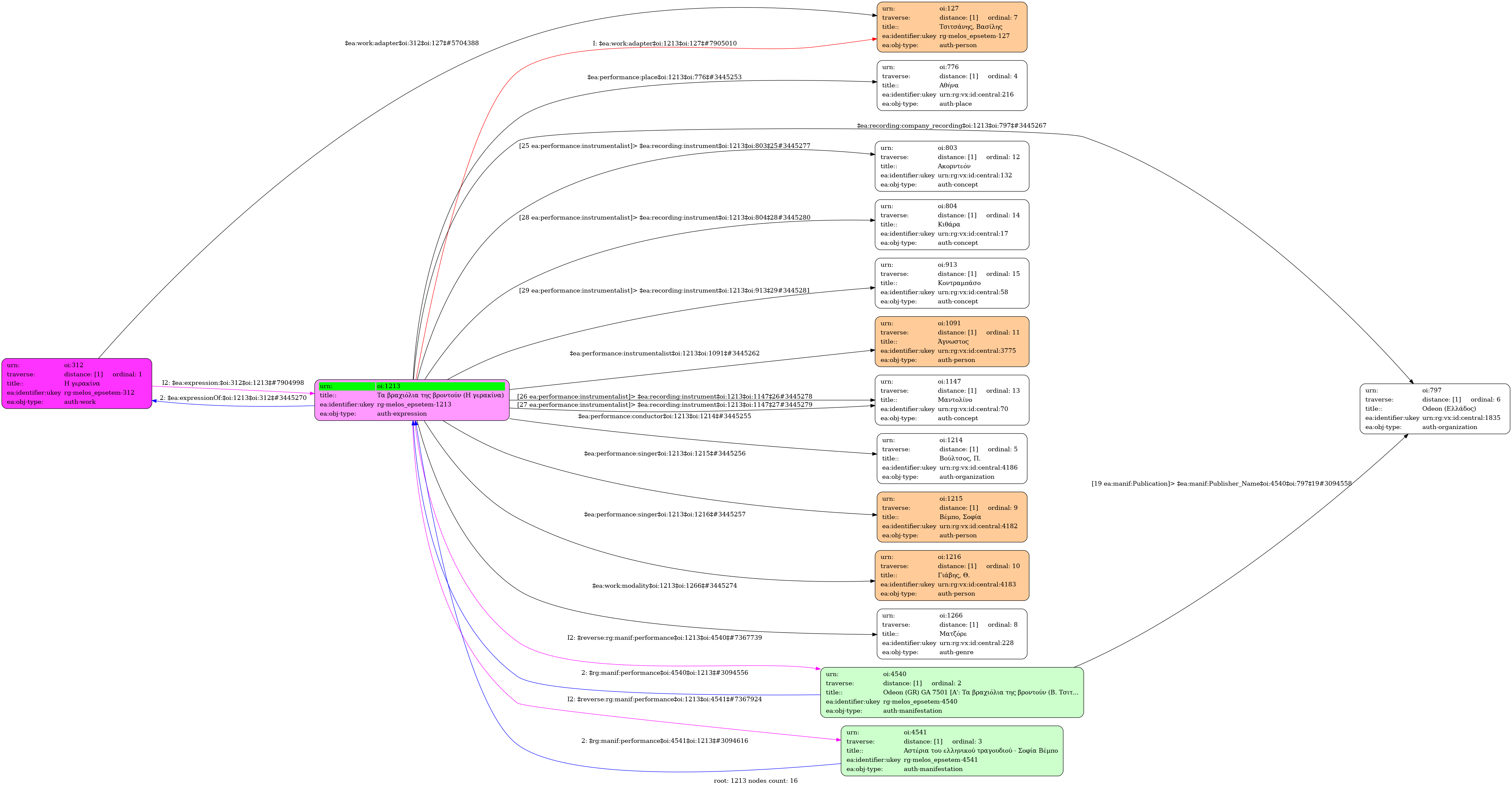
Τα βραχιόλια της βροντούν (Η γερακίνα) / Βέμπο, Σοφία [1949] - Identifier: 1213
Internal display of the 1213 entity interconnections (Node labels correspond to identifiers)

Loading..