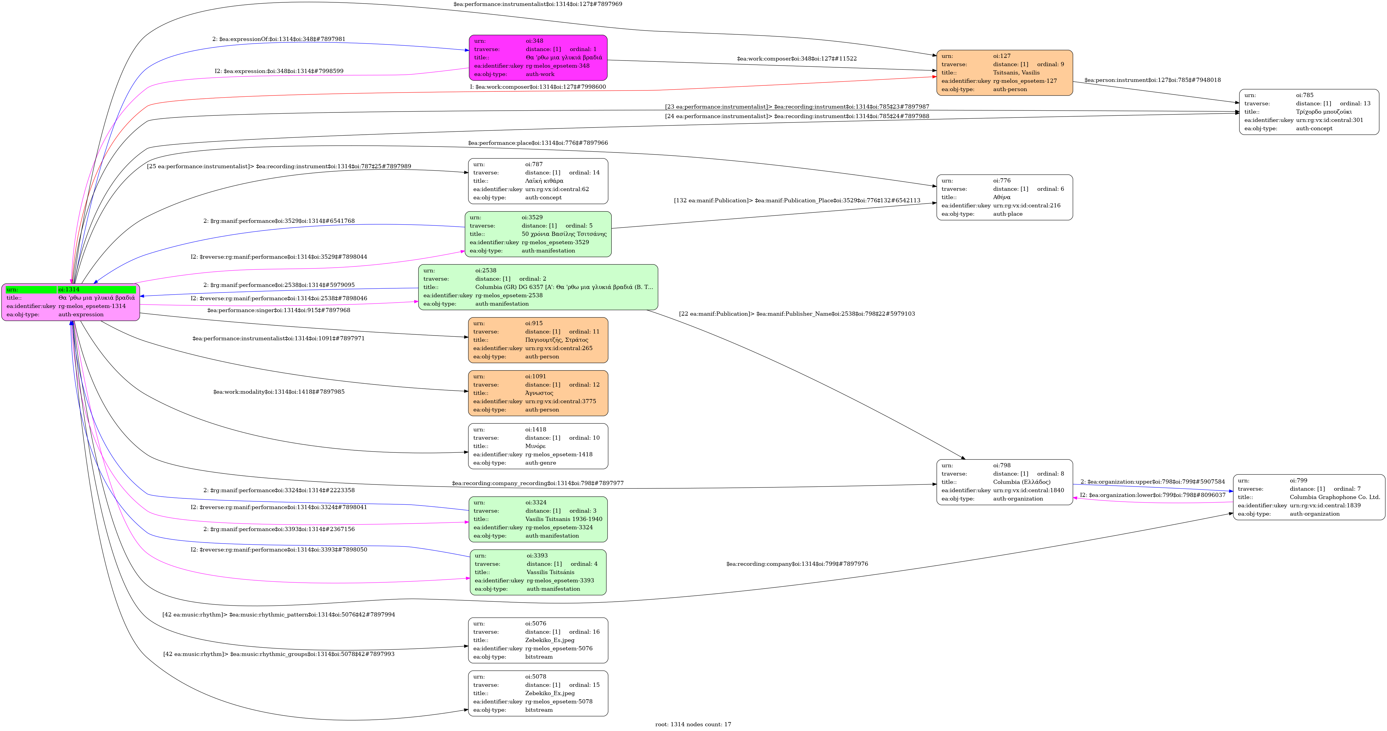
- Έκφραση
- Ηχογράφηση
- Ελληνική
-
- Studio
- 1938 [Ιανουάριος]
-
- CG 1679
-
- 286
- Παγιουμτζής, Στράτος (1904-1971)
- Τσιτσάνης, Βασίλης (1915-1984) [Τρίχορδο μπουζούκι] | Άγνωστος [Τρίχορδο μπουζούκι] | Άγνωστος [Λαϊκή κιθάρα]
-
- 3' 14''
-
- Όχι
-
- Φα♯ ελάσσονα
- Μινόρε
-
-
-
Θα ‘ρθω µια γλυκιά βραδιά µια χιονισµένη νύχτα
στο παραθύρι σου κοντά µε χίλια καρδιοχτύπια
Θα παίζω και θα τραγουδώ ώσπου να σε ξυπνήσω
να φύγει ο πόνος της καρδιάς τη φλόγα µου να σβήσω
Εγώ για την αγάπη σου και για την οµορφιά σου
θε να βαφτίσω ένα παιδί να βγάλω τ’ όνοµά σου
Θα ‘ρθω µια γλυκιά βραδιά µια χιονισµένη νύχτα
µες στο σκοτάδι το βαθύ στου ύπνου σου τη γλύκα
όπου διαβάτης δεν γυρνά στο παραθύρι δίπλα
-
- Πανεπιστήμιο Ιωαννίνων



