- Έκφραση
- Ηχογράφηση
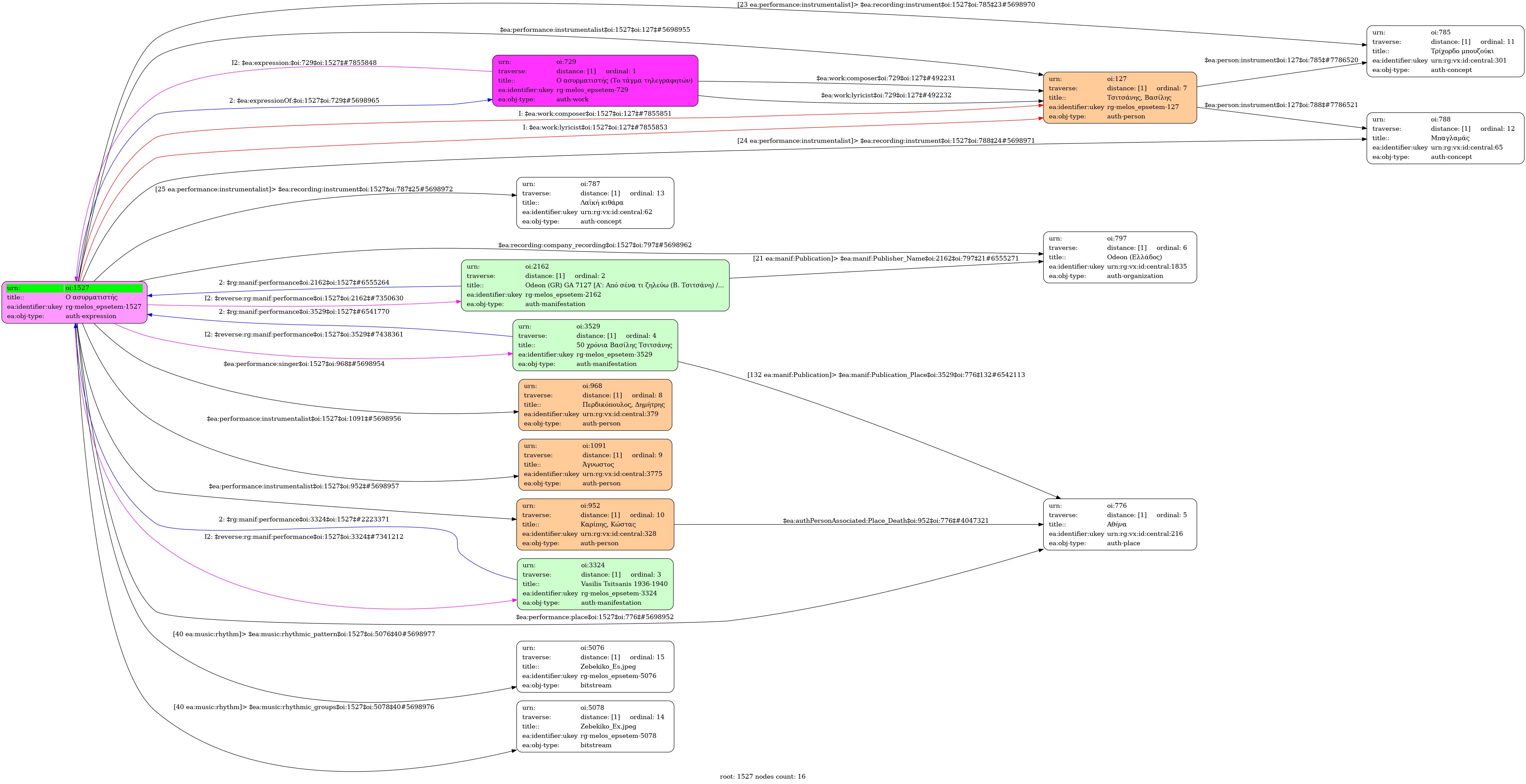
- Ελληνική
-
- Studio
- 14 Ιουνίου 1938
-
- GO 3063
- Περδικόπουλος, Δημήτρης (1914-1952)
- Τσιτσάνης, Βασίλης (1915-1984) [Τρίχορδο μπουζούκι] | Άγνωστος [Μπαγλαμάς] | Καρίπης, Κώστας (1895?-1952?) [Λαϊκή κιθάρα]
-
- 3' 22''
-
- Όχι
-
- Ρε μείζονα
-
-
-
Πέντε µήνες βρίσκοµαι µες στη Θεσσαλονίκη
στο τάγµα τηλεγραφητών εκεί που µου ανήκειΕνόµιζα πως θα ‘µουνα παντοτινά πολίτης
µα πήρα τον ασύρµατο και έγινα προφήτηςΣτον ώµο τον φορτώνουµαι και στο Ντεπό πηγαίνω
κορίτσια της Καλαµαριάς αυτά τα ξετρελαίνω
κορίτσια της Καλαµαριάς όλα τα ξετρελαίνωΑριστοκράτισσες µικρές ζητούνε να µε δούνε
στο Φλόκα περιφέρονται για µένα συζητούνε
Τσιτσάνη ν’ αντικρίσουνε να παρηγορηθούνε
-
- Πανεπιστήμιο Ιωαννίνων



