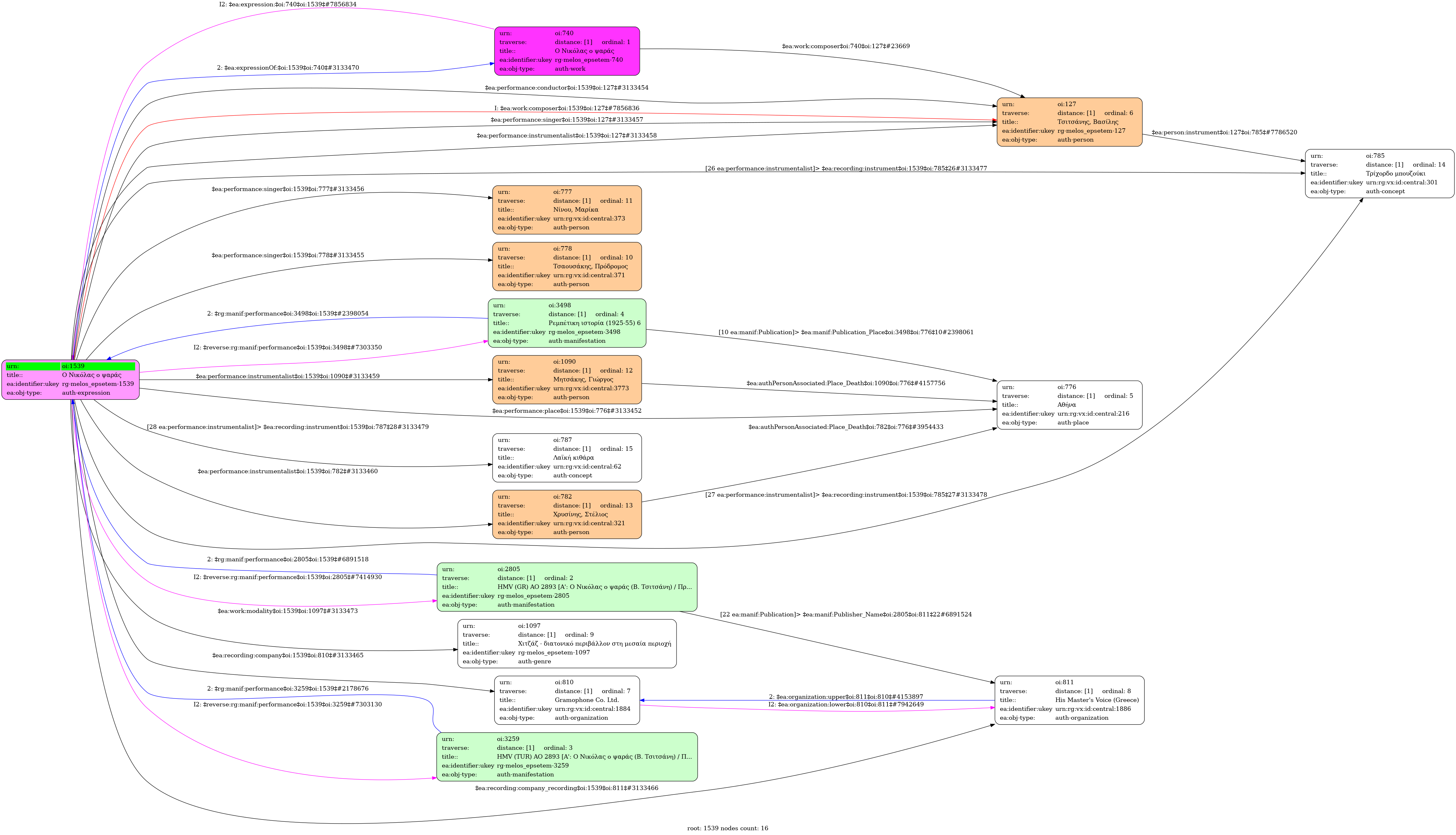
- Έκφραση
- Ηχογράφηση
- Ελληνική
-
- Studio
- 8 Δεκεμβρίου 1949
-
- OGA 1526
-
- 814-20499
- Τσαουσάκης, Πρόδρομος (1919-1979) [1η φωνή] | Νίνου, Μαρίκα (1922-1957) [2η φωνή] | Τσιτσάνης, Βασίλης (1915-1984) [3η φωνή]
- Τσιτσάνης, Βασίλης (1915-1984) [Τρίχορδο μπουζούκι] | Μητσάκης, Γιώργος (1921-1993) [Τρίχορδο μπουζούκι] | Χρυσίνης, Στέλιος (1916-1970) [Λαϊκή κιθάρα]
-
- 3' 14''
-
- Όχι
-
- Σι μείζονα
- Χιτζάζ - διατονικό περιβάλλον στη μεσαία περιοχή
-
- 9/8
- Eighth note ~ 71
- Ζεϊμπέκικος
-
-
-
Πρωί-πρωί γυρίσανε τα τρεχαντήρια όλα
µα ο Νικόλας ο ψαράς δεν φάνηκε ακόµα στη στεριά
Μπρος στ’ ακρογιάλι στέκεται µια µάνα µαυροφόρα
είναι αυτή π’ ανησυχεί η µάνα του Νικόλα του ψαρά
∆ιστάζει ποιος να της το πει να την πληροφορήσει
πως ο Νικόλας πνίγηκε και πια δε θα γυρίσει στη στερια
Πέρασαν µήνες, πέρασαν κι η µάνα του Νικόλα
µε την ελπίδα στην καρδιά τον περιµένει ακόµαστη στεριά
-
-
- HMV (GR) AO 2893 [Α': Ο Νικόλας ο ψαράς (Β. Τσιτσάνη) / Πρ. Τσαουσάκης, Μ. Νίνου, Β. Τσιτσάνης] - [Β': Πάλι θα σμίξουμε (Β. Τσιτσάνη) / Μ. Νίνου, Β. Τσιτσάνης, Γ. Μητσάκης]
- HMV (TUR) AO 2893 [Α': Ο Νικόλας ο ψαράς (Β. Τσιτσάνη) / Πρ. Τσαουσάκης, Μ. Νίνου, Β. Τσιτσάνης] - [Β': Πάλι θα σμίξουμε (Β. Τσιτσάνη) / Μ. Νίνου, Β. Τσιτσάνης, Γ. Μητσάκης]
- Ρεμπέτικη ιστορία (1925-55) 6
- Πανεπιστήμιο Ιωαννίνων

