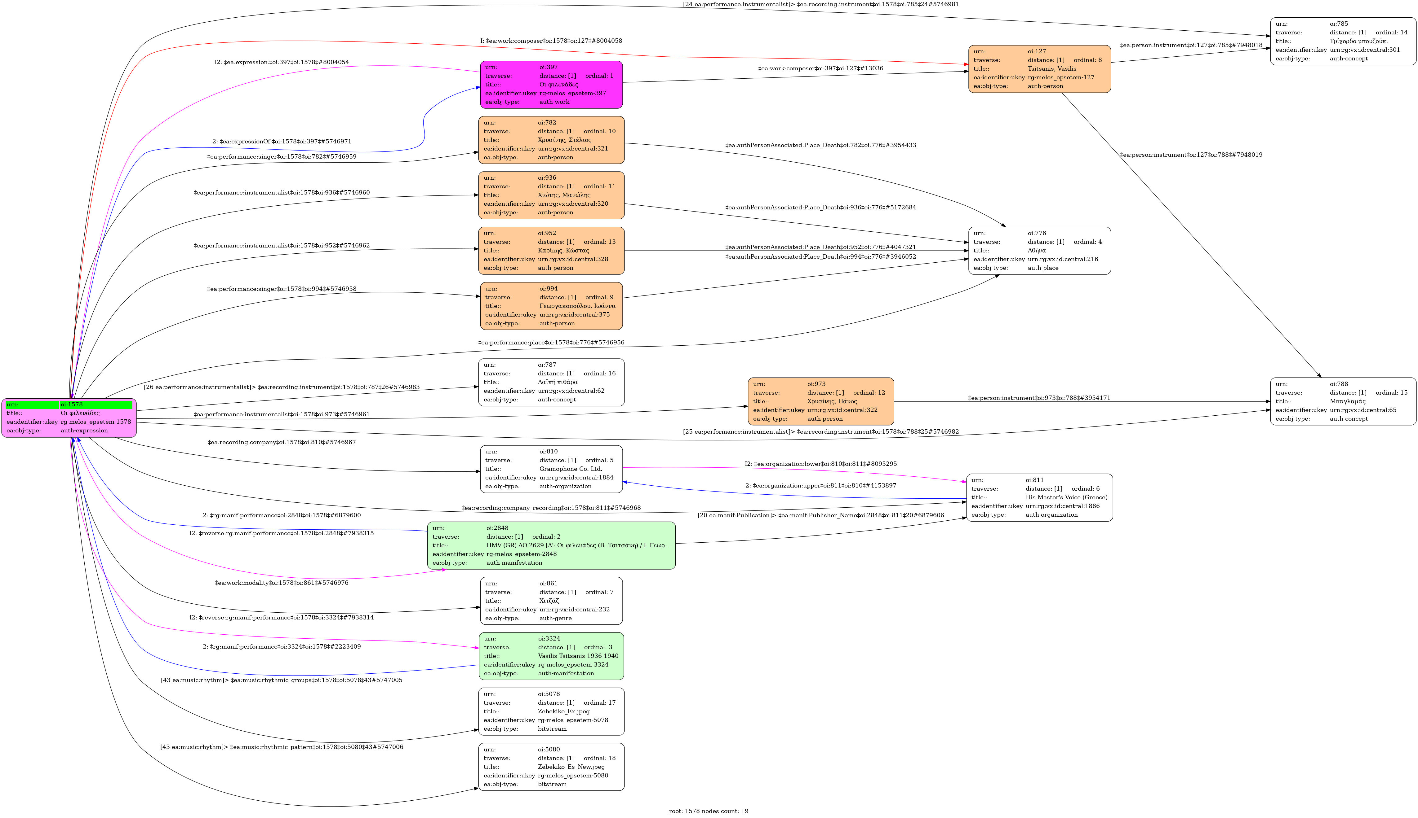
Οι φιλενάδες / Georgakopoulou, Ioanna (1920-2007) [1940]
- Expression
-
Recording
-
-
Greek
-
-
-
1 March 1940
-
-
-
-
Georgakopoulou, Ioanna (1920-2007)
[1st voice] |
Hrysinis, Stelios
[2nd voice]
-
Chiotis, Manolis (1921-1970)
[Three-string bouzouki] |
Chrysinis, Panos
[πιθανώς]
[Baglamas] |
Karipis,Kostas (1895?-1952?)
[πιθανώς]
[Folk guitar]
-
-
-
-
Hetzaz
| Form | Degree | Motivic unit | Diatonic behaviour | Modal context | Comment |
|---|
| Intro | I | Hicaz | | Hicaz | |
| V | Kurdi | | | |
| Minor | | | 4χορδο μινόρε με κορυφή τη βάση |
| I | Hicaz | | | |
|
| Theme A | V | | | | φράση στις τρεις πιο ψηλές βαθμίδες ενός 5χόρδου χιτζάζ από τη Βάση. Κίνηση στην περιοχή του σεγκιά |
| V | Hicaz | | Houzam | καθοδική κίνηση 5χόρδου χιτζάζ θεμελιωμένου στην 5η βαθμίδα. Σε συνδυασμό με τη φράση της φωνής που προηγήθηκε παράγουν το άουσμα του χουζάμ |
| V | | VI | | διατονική συμπεριφορά 6ης βαθμίδας με χρωματική φράση από την 5η βαθμίδα μέρχι την 7η και κάθοδο με κιουρντί στην 5η |
| I | Hicaz | | Hicaz | |
|
| Theme Β | V | Hicaz | | Houzam | σε συνδυασμό με τη φράση από την 3η έως την 5η βαθμίδα παράγουν ένα περιβάλλον χουζάμ, με αντίστοιχη εναρμόνιση |
| I | Hicaz | | | |
|
-
- 9/8
- Eighth note ~ 92
- Zeibekikos
Rhythmic groups
Rhythmic pattern
-
-
-
- University of Ioannina
Οι φιλενάδες / Γεωργακοπούλου, Ιωάννα [1940] - Identifier: 1578
Internal display of the 1578 entity interconnections (Node labels correspond to identifiers)

Loading..