- Έκφραση
- Ηχογράφηση
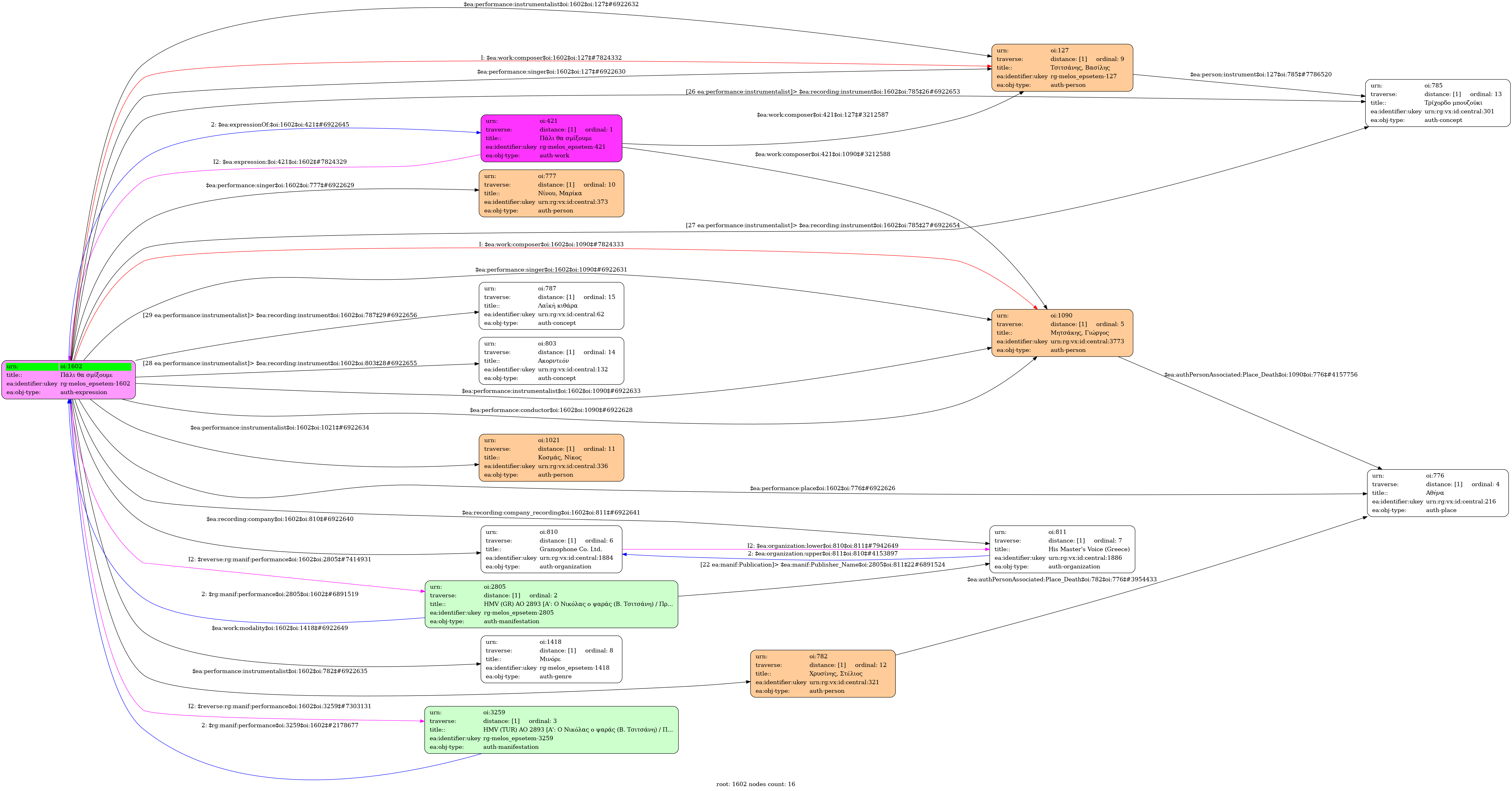
- Ελληνική
-
- Studio
- 10 Δεκεμβρίου 1949
-
- OGA 1530-1
-
- 813-20500
- Νίνου, Μαρίκα (1922-1957) [1η φωνή] | Τσιτσάνης, Βασίλης (1915-1984) [2η φωνή] | Μητσάκης, Γιώργος (1921-1993) [3η φωνή]
- Τσιτσάνης, Βασίλης (1915-1984) [Τρίχορδο μπουζούκι] | Μητσάκης, Γιώργος (1921-1993) [Τρίχορδο μπουζούκι] | Κοσμάς, Νίκος [Ακορντεόν] | Χρυσίνης, Στέλιος (1916-1970) [Λαϊκή κιθάρα]
-
- 3' 19''
-
- Όχι
-
- Λα ελάσσονα
- Μινόρε
-
- 2/4
- Quarter note ~ 95
- Χασάπικος
- Πολίτικος (κυκλικής διάταξης)
-
-
-
Κι αν µας χωρίσανε όλα δε σβήσανε
απ’ την αγάπη µας την παλιάγι’ αυτό θα σµίξουµε να ξαναχτίσουµε
τη γκρεµισµένη µας φωλιά
Σε σφάλµα πέσαµε κι οι δυο πονέσαµε
στο χωρισµό µας που ‘ταν σκληρόςμα σαν θα µπλέξουµε δε θα προσέξουµε
κανένα από ‘δω και µπρος
∆ε θα γκρινιάζουµε και θα κουρνιάζουµε
αγκαλιασµένοι κάθε βραδιά
για να µας βλέπουνε και να ζηλεύουνε
όλοι οι ρεµπέτες του ντουνιά
-
-
- HMV (GR) AO 2893 [Α': Ο Νικόλας ο ψαράς (Β. Τσιτσάνη) / Πρ. Τσαουσάκης, Μ. Νίνου, Β. Τσιτσάνης] - [Β': Πάλι θα σμίξουμε (Β. Τσιτσάνη) / Μ. Νίνου, Β. Τσιτσάνης, Γ. Μητσάκης]
- HMV (TUR) AO 2893 [Α': Ο Νικόλας ο ψαράς (Β. Τσιτσάνη) / Πρ. Τσαουσάκης, Μ. Νίνου, Β. Τσιτσάνης] - [Β': Πάλι θα σμίξουμε (Β. Τσιτσάνη) / Μ. Νίνου, Β. Τσιτσάνης, Γ. Μητσάκης]
- Πανεπιστήμιο Ιωαννίνων

