- Expression
- Recording
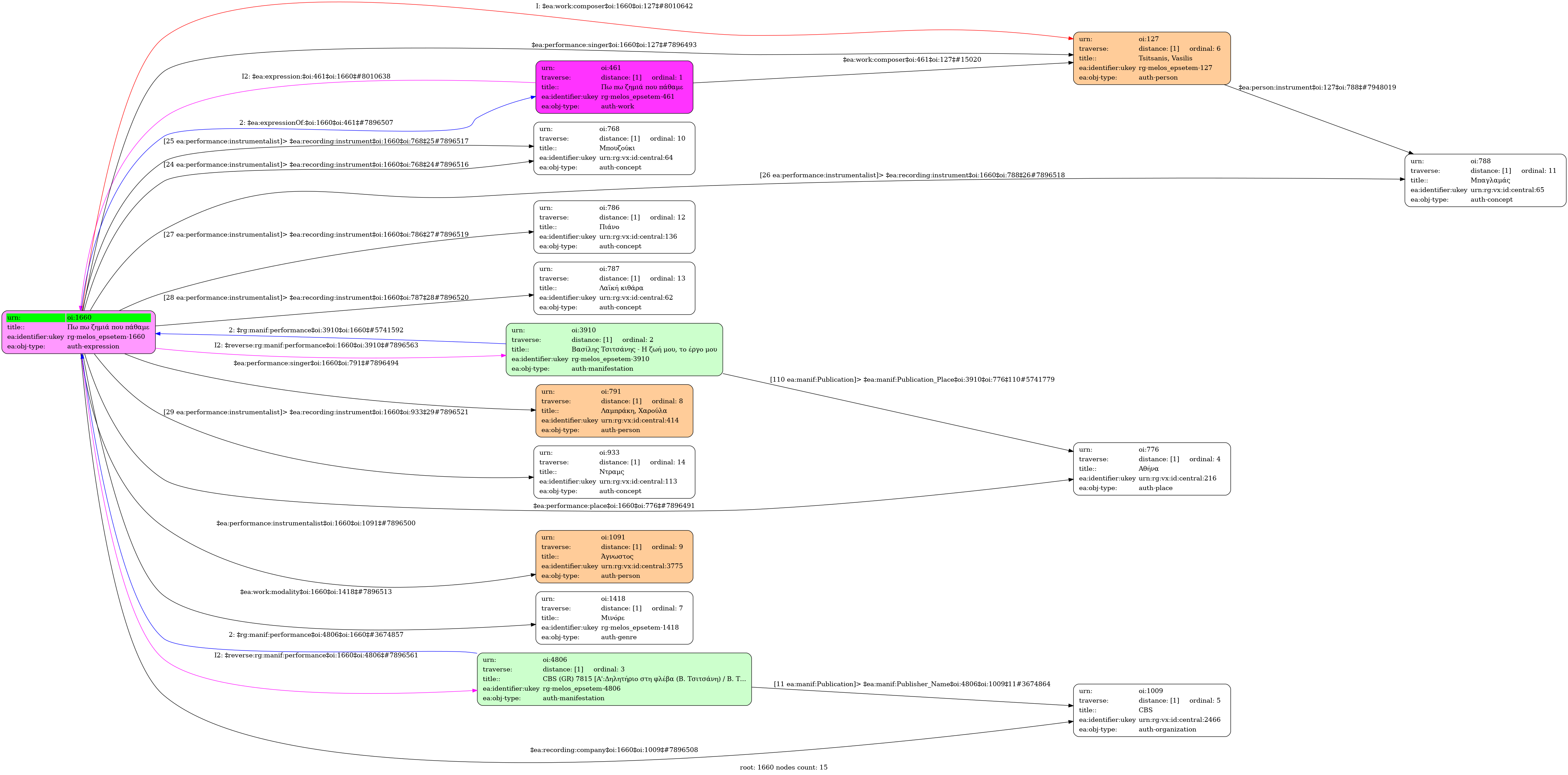
- Greek
- 1979 [περίπου Οκτώβριος]
-
- 27844/1906/79
- Tsitsanis, Vassilis (1915-1984) [1st voice] | Lampraki, Kharoula (1947-) [2nd voice]
- Unknown [Bouzouki] | Unknown [Bouzouki] | Unknown [Baglamas] | Unknown [Piano] | Unknown [Folk guitar] | Unknown [Drum set]
-
- 3' 08''
-
- no
-
- F♯ minor
- Minore (Mode)
-
- 9/8
- Eighth note ~ 102
- Zeibekikos
-
- University of Ioannina

