- Expression
- Recording
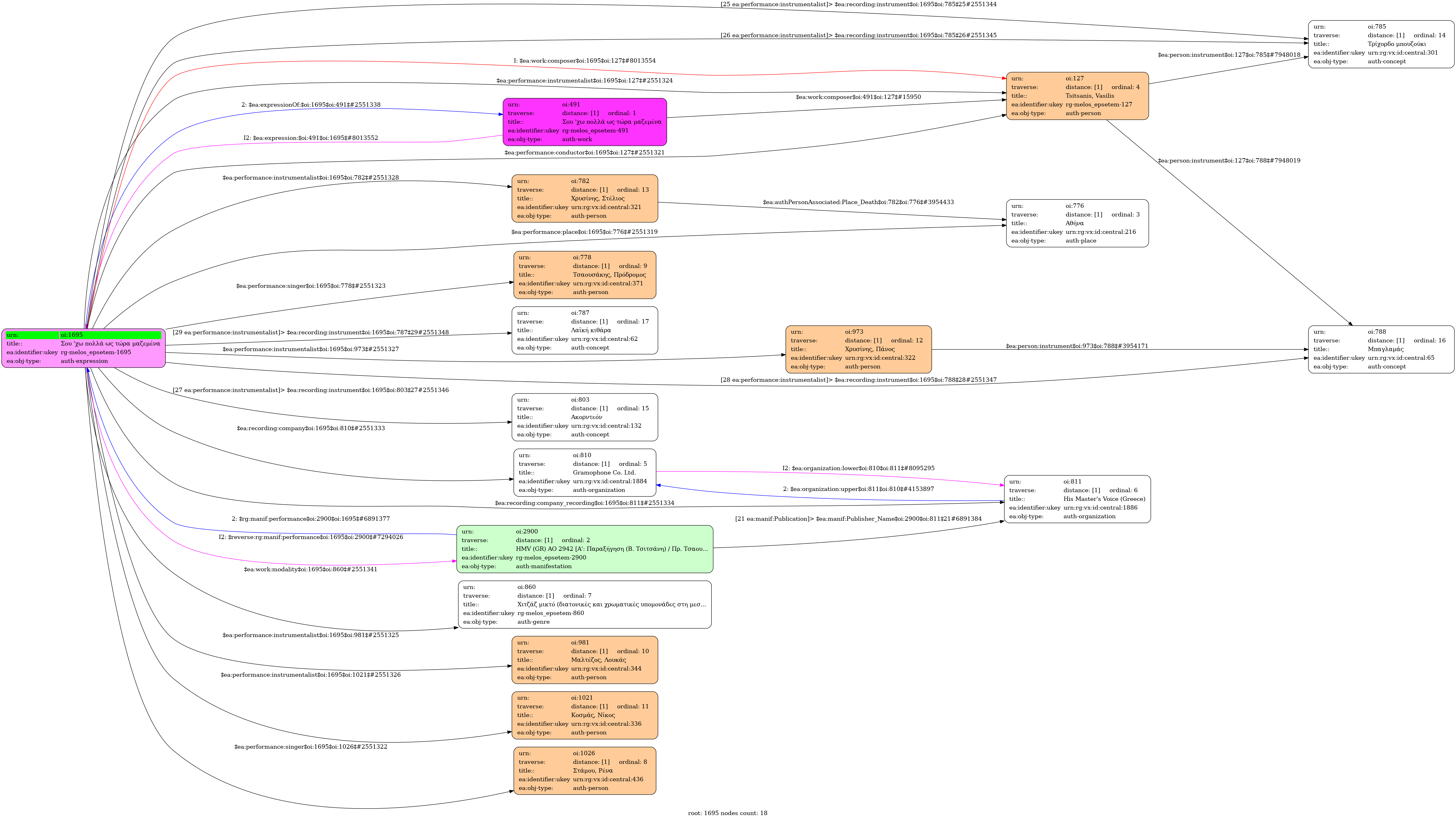
- Greek
-
- Studio
- 7 June 1950
-
- OGA 1630-1
-
- 1072-8215
- Stamou, Rena [1st voice] | Tsaousakis, Prodromos (1919-1979) [2nd voice]
- Tsitsanis, Vassilis (1915-1984) [Three-string bouzouki] | Μαλτέζος, Λουκάς [Three-string bouzouki] | Κοσμάς, Νίκος [Accordion] | Chrysinis, Panos [Baglamas] | Hrysinis, Stelios [Folk guitar]
-
- 3' 10''
-
- no
-
- A major
- Hetzaz mixed (diatonic and hetzaz-nikriz units in the dominant's area)
-
- 2/4
- Quarter note ~ 46
- Chasapikos
-
- University of Ioannina

