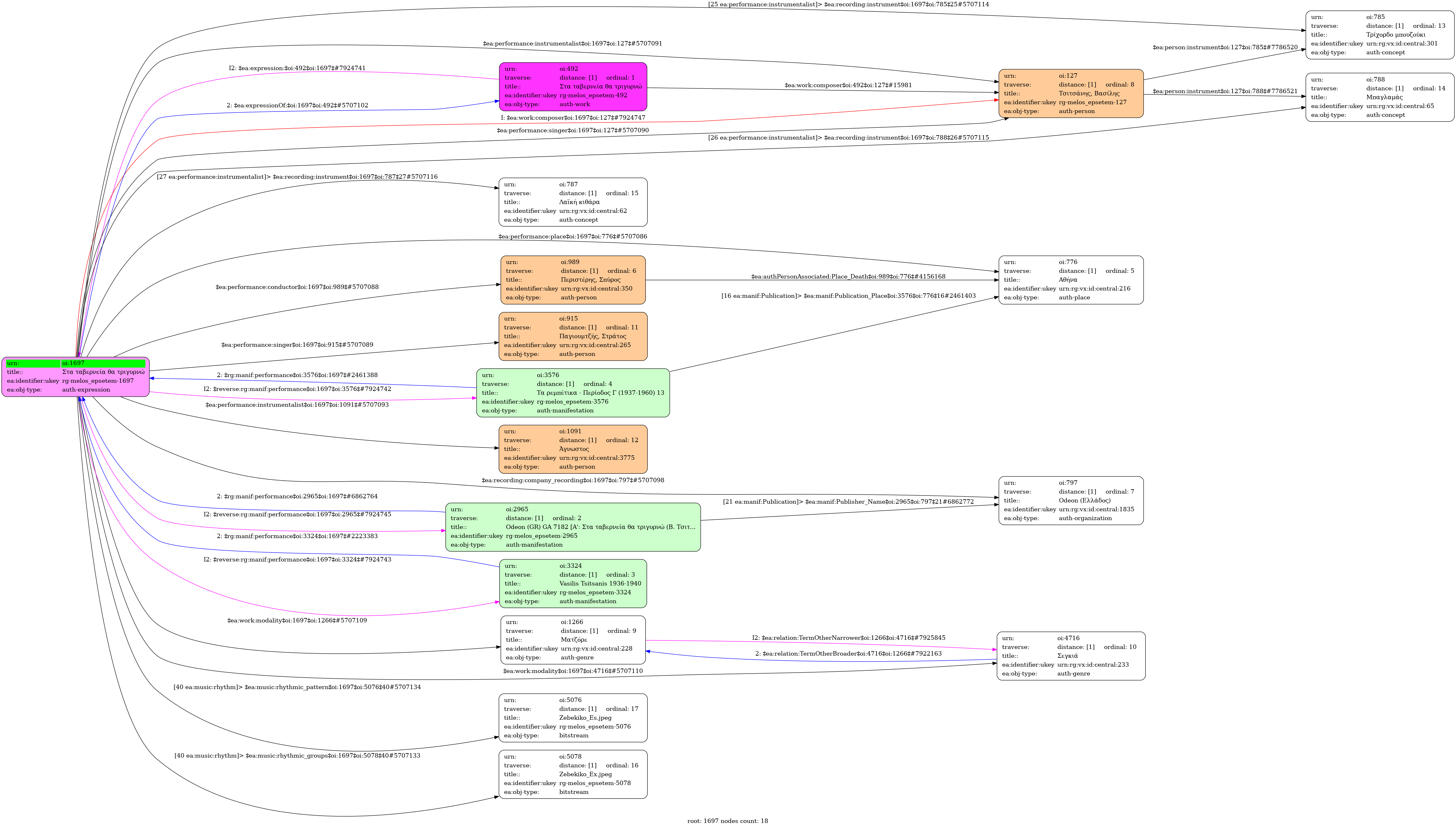
- Έκφραση
- Ηχογράφηση
- Ελληνική
-
- Studio
- 1939
-
- GO 3216
-
- 1076
- Παγιουμτζής, Στράτος (1904-1971) [1η φωνή] | Τσιτσάνης, Βασίλης (1915-1984) [2η φωνή]
- Τσιτσάνης, Βασίλης (1915-1984) [Τρίχορδο μπουζούκι] | Άγνωστος [Μπαγλαμάς] | Άγνωστος [Λαϊκή κιθάρα]
-
- 3' 20''
-
- Όχι
-
- Μι μείζονα
- Ματζόρε | Σεγκιά
-
-
-
∆υο χρόνια µε τραβούσανε τα πονηρά σου µάτια
πού µ’ έχανες πού µ’ έβρισκες στους δρόµους στα σοκάκια
Τον πρώτο χρόνο µου ‘λεγες πως θα µ’ ακολουθήσεις
παλάτια για να χτίσοµε χρυσή ζωή να ζήσεις
Μα τώρα σε κατάλαβα βρε πονηρή µικρούλα
αφού σχολάσαν τα λεφτά που ‘χα µες στη σακούλα
Να ξέρεις βρε µικρούλα µου αν δε σε αποκτήσω
στα ταβερνειά θα τριγυρνώ για να σε λησµονήσω
-
- Πανεπιστήμιο Ιωαννίνων
| Φόρμα | Βαθμίδα | Δομική μονάδα | Τροπικό περιβάλλον | Παρατηρήσεις |
|---|---|---|---|---|
| Εισαγωγή | Ματζόρε | 5χ ματζόρε στη χαμηλή V σε συνδυασμό με 3χ μινόρε στην βαθμίδα ΙΙ (συγχορδία V) | ||
| V | Ματζόρε | |||
| III | Σεγκιά | Σεγκιά | κατάληξη μελωδίας στη βαθμίδα ΙΙΙ με συγχορδία I, σε συνδυασμό με το 4χ ματζόρε στην V σχηματίζουν τροπικό περιβάλλον Σεγκιά | |
| Θέμα A | I | Ματζόρε | ||
| Theme Β | V | Ματζόρε | δίφωνο | |
| III | Σεγκιά | δίφωνο | ||
| I | Ματζόρε | δίφωνο | ||



