Στης Σαλονίκης τα στενά / Pagioumtzis, Stratos (1904-1971) [1939]
- Expression
-
Recording
-
-
Greek
-
-
-
1939
-
-
-
-
-
Pagioumtzis, Stratos (1904-1971)
[1st voice] |
Tsitsanis, Vassilis (1915-1984)
[2nd voice]
-
Tsitsanis, Vassilis (1915-1984)
[Three-string bouzouki] |
Unknown
[Three-string bouzouki] |
Unknown
[Folk guitar]
-
-
-
-
-
Matzore (Mode) | Matzore with hicaz-nikriz units in the dominant's area
| Form | Degree | Motivic unit | Alteration instances | Modal context | Comment |
|---|
| Pre-Intro | low register VI | Minor | | | προηγείται ατελής κατάληξη στον προσαγωγέα της χαμηλής VI βαθμίδας και πτώση III - vi |
| IV | Minor | | | συγχορδία iv |
| V | Major | | | |
| I | Major | | | |
|
| Intro | | Major | | | 4χ ματζόρε στη χαμηλή V |
| I | Major | | Matzore | |
|
| Theme A | V | Major | IV↑ | | σε διφωνία με σεγκιά στην ΙΙΙ βαθμίδα (και όξυνση II βαθμίδας) |
| IV | Minor | | | 3χορδο με συγχορδία iv, εναλλακτικά μπορεί να ερμηνευθεί και ως ατελές νικρίζ |
| V | Major | | | |
| I | Major | | | δίφωνο |
|
-
- 2/4
- Quarter note ~ 57
- Chasapikos
Rhythmic groups
Rhythmic pattern
-
-
-
- University of Ioannina
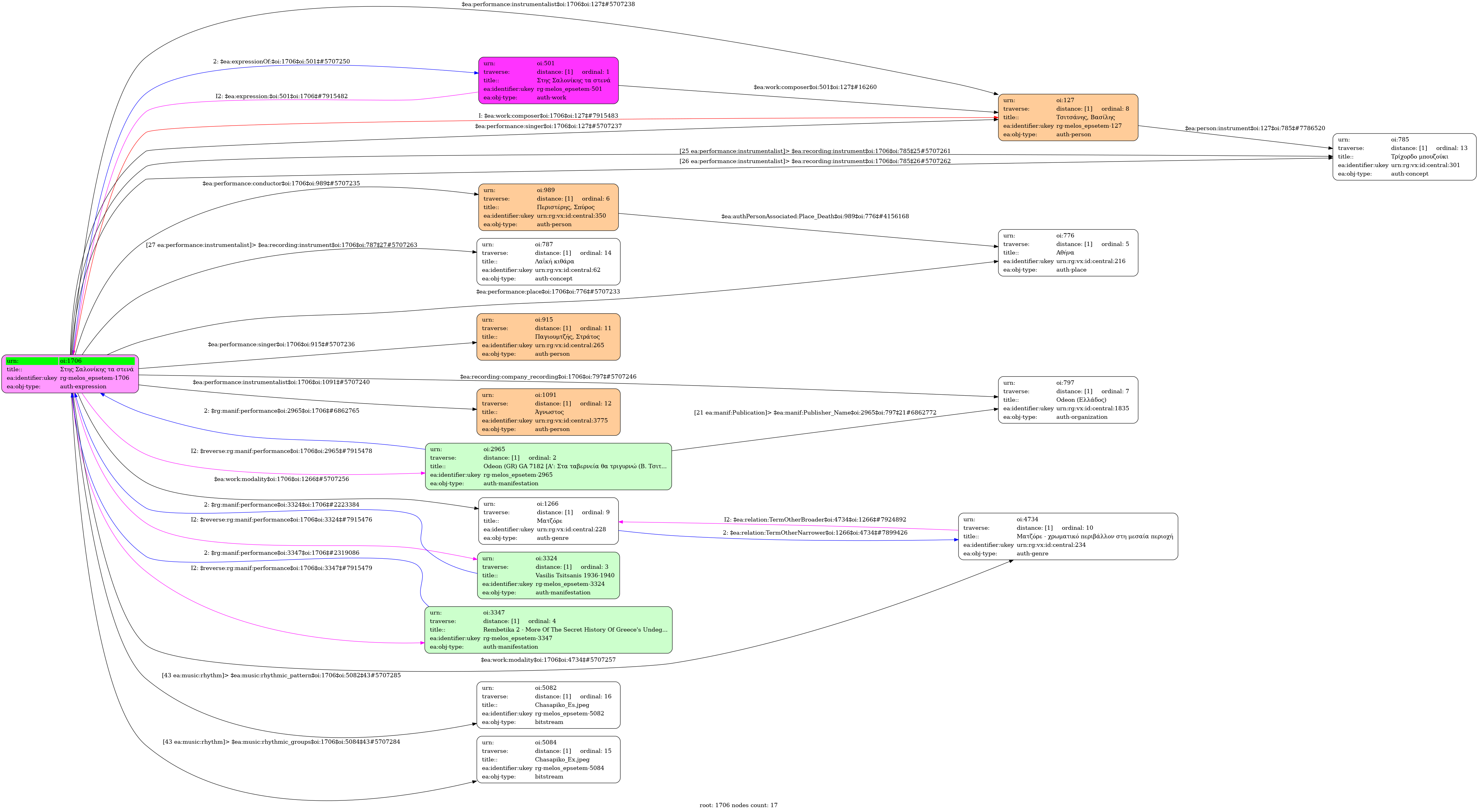
Στης Σαλονίκης τα στενά / Παγιουμτζής, Στράτος [1939] - Identifier: 1706
Internal display of the 1706 entity interconnections (Node labels correspond to identifiers)

Loading..