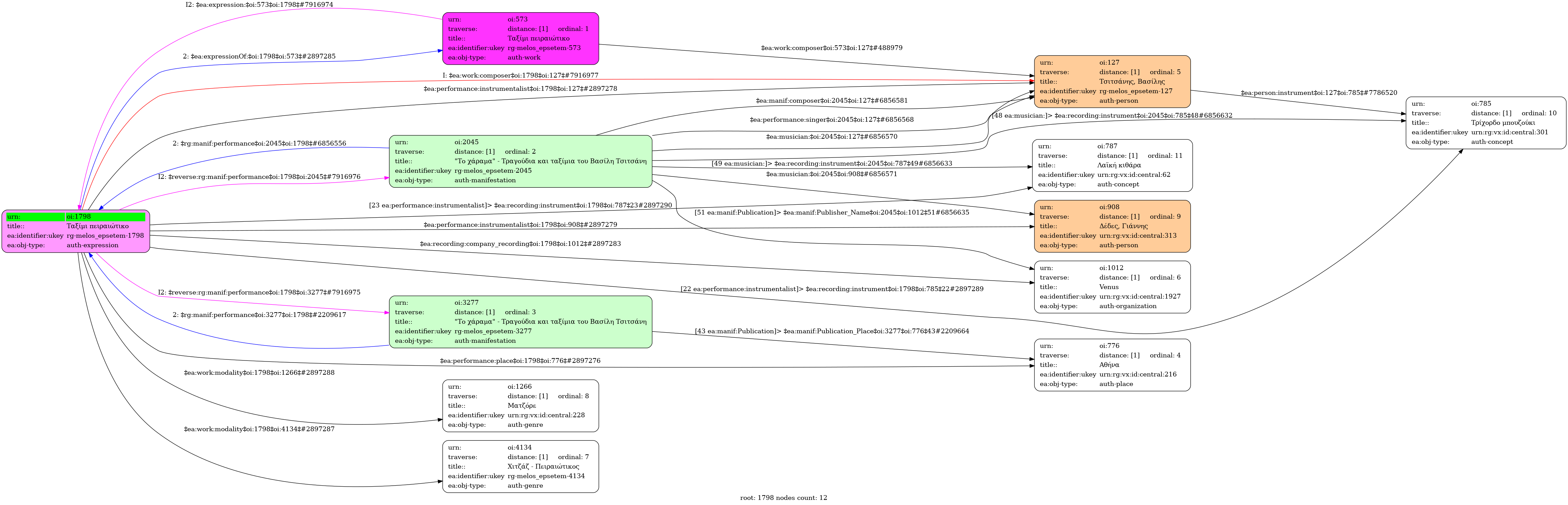
- Έκφραση
- Ηχογράφηση
- Ελληνική
-
- Studio
- 18 Φεβρουαρίου 1980
- Τσιτσάνης, Βασίλης (1915-1984) [Τρίχορδο μπουζούκι] | Δέδες, Γιάννης (?-2011) [Λαϊκή κιθάρα]
-
- 3' 05''
-
- Ναι
-
- Ρε μείζονα
- Χιτζάζ - Πειραιώτικος | Ματζόρε
-
- Πανεπιστήμιο Ιωαννίνων

