- Έκφραση
- Ηχογράφηση
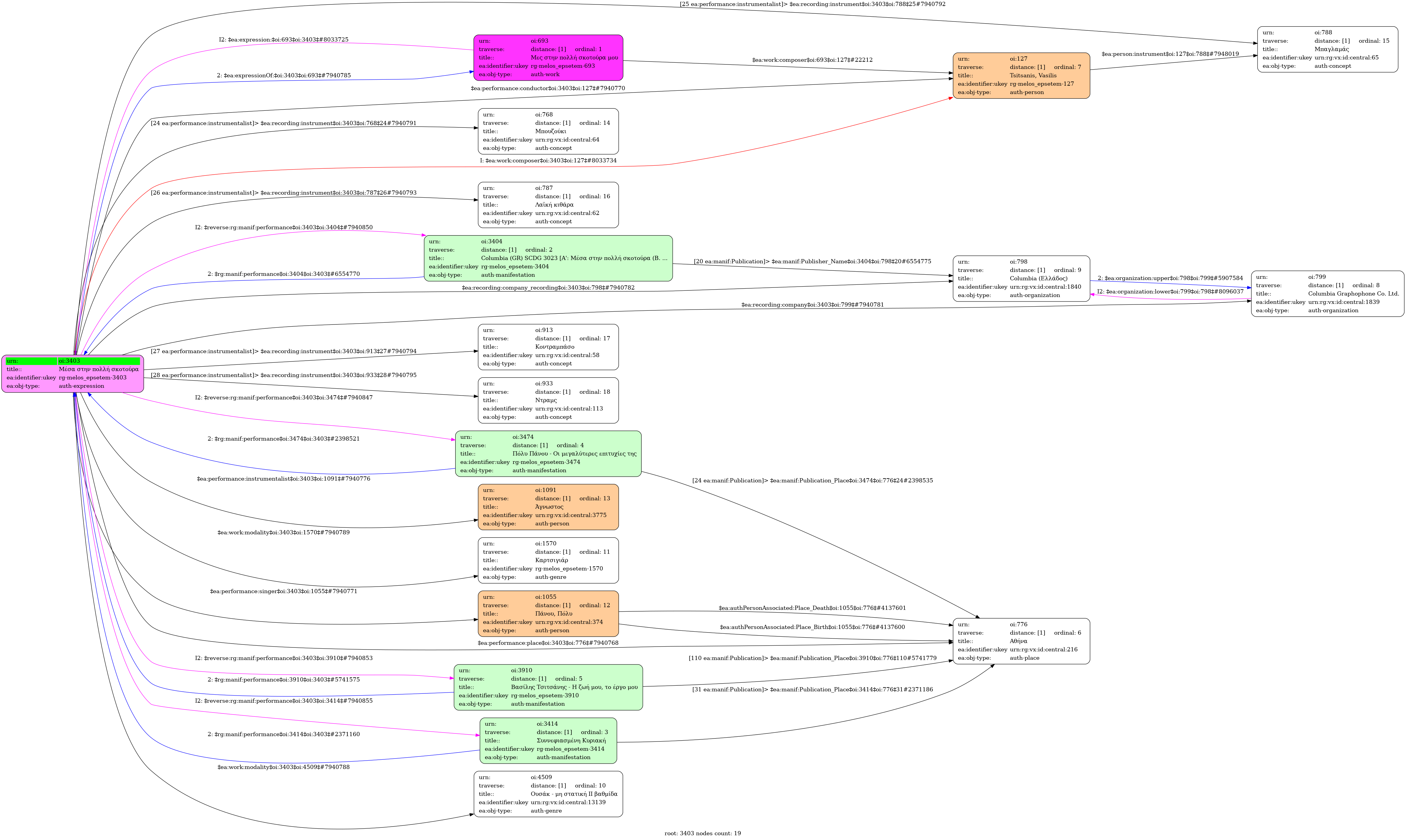
- Ελληνική
-
- Studio
- 6 Ιουλίου 1961
-
- 7XCG 1187
- Πάνου, Πόλυ (1940-2013)
- Άγνωστος [Μπουζούκι] | Άγνωστος [Μπαγλαμάς] | Άγνωστος [Λαϊκή κιθάρα] | Άγνωστος [Κοντραμπάσο] | Άγνωστος [Ντραμς]
-
- 3' 40''
-
- Όχι
-
- Λα ελάσσονα
- Ουσάκ - μη στατική II βαθμίδα | Καρτσιγιάρ
-
- 9/8
- Eighth note ~ 58
- Ζεϊμπέκικος
-
-
-
Μες στην πολλή σκοτούρα μου γιατί να σε γνωρίσω,
κλαίω και λέω μυστικά για σένανε γιατί να σ’ αγαπήσω.Γιατί να κάθεσαι να λες πως πια δε με γνωρίζεις,
αφού η καρδιά μου επόνεσε για σένανε γιατί με βασανίζεις.Θέλω να ξέρω που γυρνάς με ποιον εκουβεντιάζεις,
τα μάτια σου τ’ αράπικα πόσους γελούν όταν γλυκοκοιτάζεις.
-
- Πανεπιστήμιο Ιωαννίνων

