- Έκδοση
- CD
- Ελληνική
- 7243 5 37532 2 1
- 1
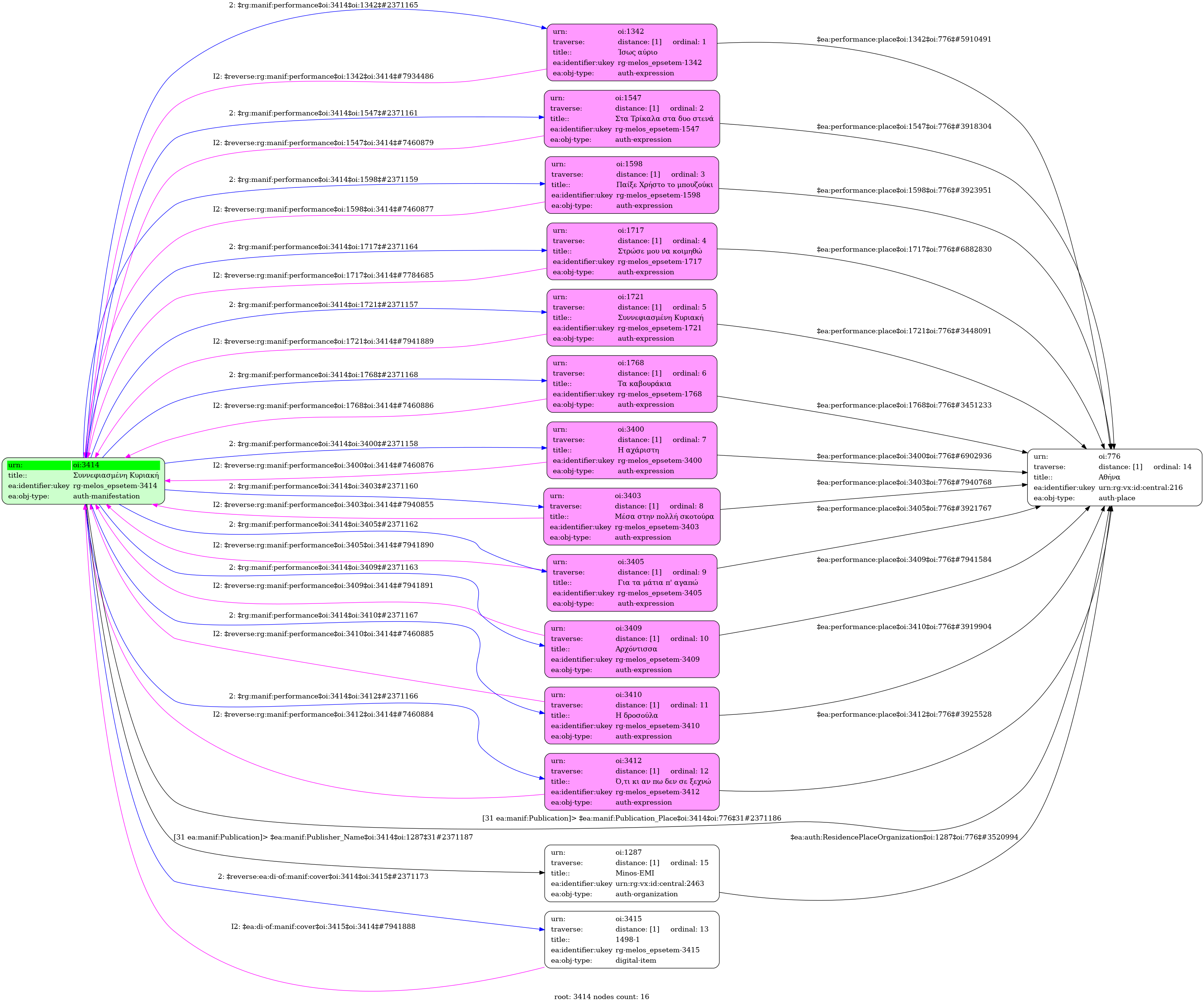
- Αθήνα
- Minos-EMI
-
- Συννεφιασμένη Κυριακή / Καζαντζίδης, Στέλιος [1959] - Αύξων αριθμός: 1
- Η αχάριστη / Διονυσίου, Στράτος [1960] - Αύξων αριθμός: 2
- Παίξε Χρήστο το μπουζούκι / Καζαντζίδης, Στέλιος [1962] - Αύξων αριθμός: 3
- Μέσα στην πολλή σκοτούρα / Πάνου, Πόλυ [1961] - Αύξων αριθμός: 4
- Στα Τρίκαλα στα δυο στενά / Μπιθικώτσης, Γρηγόρης [1960] - Αύξων αριθμός: 5
- Για τα μάτια π' αγαπώ / Γκρέυ, Καίτη [1961] - Αύξων αριθμός: 6
- Αρχόντισσα / Ρεπάνης, Αντώνης [1960] - Αύξων αριθμός: 7
- Στρώσε μου να κοιμηθώ / Γκρέυ, Καίτη [1961] - Αύξων αριθμός: 8
- Ίσως αύριο / Καζαντζίδης, Στέλιος [1958] - Αύξων αριθμός: 9
- Ό,τι κι αν πω δεν σε ξεχνώ / Μπιθικώτσης, Γρηγόρης [1962] - Αύξων αριθμός: 10
- Η δροσούλα / Μπιθικώτσης, Γρηγόρης [1960] - Αύξων αριθμός: 11
- Τα καβουράκια / Λύδια, Γιώτα [1959] - Αύξων αριθμός: 12
- Πανεπιστήμιο Ιωαννίνων


