Τεκμήρια 1 εώς 2 από 2
- Έκδοση
- CD
- Ελληνική
- 2
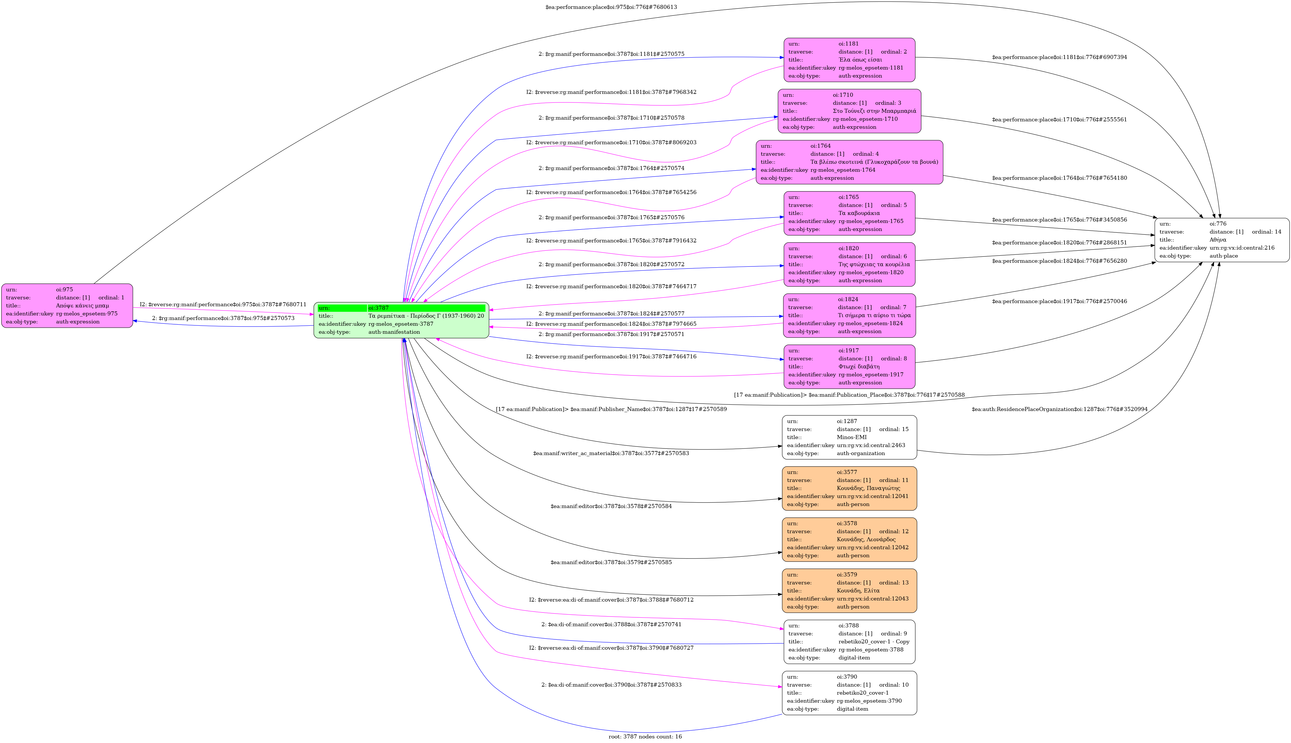
- Αθήνα
- Minos-EMI
- 978-960-469-812-7
- 
					    
						- Φτωχέ διαβάτη / Μπέλλου, Σωτηρία [1953] - Αύξων αριθμός: 1 - Αριθμός μέρους: 1
- Της φτώχειας τα κουρέλια / Χασκήλ, Στέλλα [1952] - Αύξων αριθμός: 8 - Αριθμός μέρους: 1
- Απόψε κάνεις μπαμ / Μπέλλου, Σωτηρία [1953] - Αύξων αριθμός: 11 - Αριθμός μέρους: 1
- Τα βλέπω σκοτεινά (Γλυκοχαράζουν τα βουνά) / Παγιουμτζής, Στράτος [1952] - Αύξων αριθμός: 16 - Αριθμός μέρους: 1
- Έλα όπως είσαι / Νίνου, Μαρίκα [1954] - Αύξων αριθμός: 2 - Αριθμός μέρους: 2
- Τα καβουράκια / Μπίνης, Τάκης [1952] - Αύξων αριθμός: 5 - Αριθμός μέρους: 2
- Τι σήμερα τι αύριο τι τώρα / Νίνου, Μαρίκα [1954] - Αύξων αριθμός: 9 - Αριθμός μέρους: 2
- Στο Τούνεζι στην Μπαρμπαριά / Χρυσάφη, Άννα [1953] - Αύξων αριθμός: 14 - Αριθμός μέρους: 2
 
- Πανεπιστήμιο Ιωαννίνων





