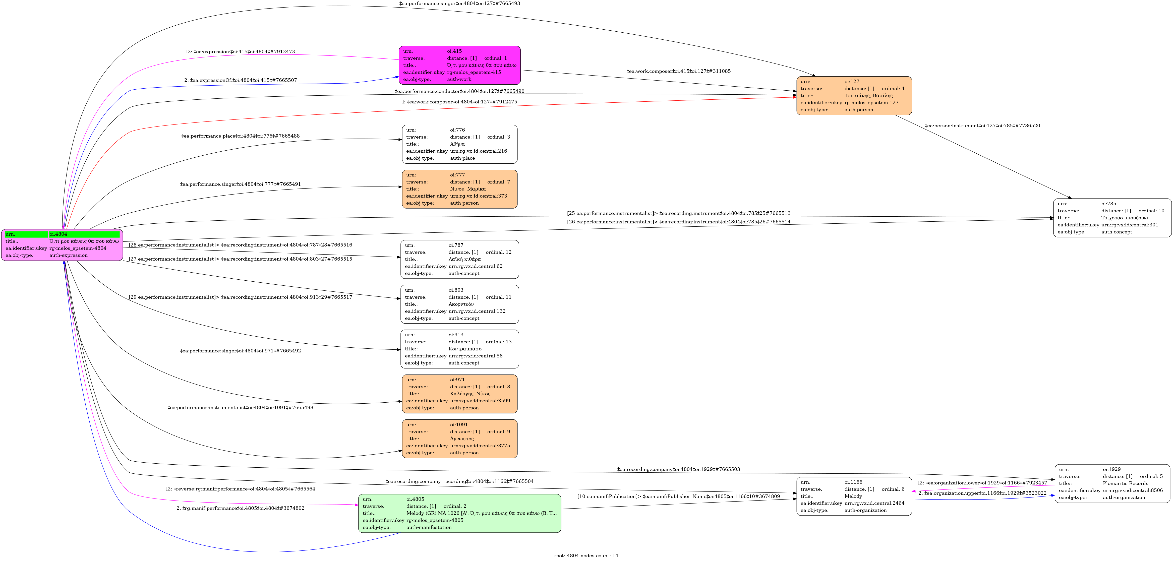
Ό,τι μου κάνεις θα σου κάνω / Νίνου, Μαρίκα [195?]

  1. Έκφραση
  2. Ηχογράφηση
  3. Ελληνική
    • Studio
  4. 195?
    • MA-45
  5. Νίνου, Μαρίκα (1922-1957) [1η φωνή] | Καλέργης, Νίκος (1916-2008) [2η φωνή] | Τσιτσάνης, Βασίλης (1915-1984) [3η φωνή]
  6. Άγνωστος [Τρίχορδο μπουζούκι] | Άγνωστος [Τρίχορδο μπουζούκι] | Άγνωστος [Ακορντεόν] | Άγνωστος [Λαϊκή κιθάρα] | Άγνωστος [Κοντραμπάσο]
    • 3' 31''
    • Όχι
    • Σι μείζονα
    • Με το καλό δεν πιάνεσαι µε το κακό σε πήρα
      µε τα µυαλά που κυβερνάς πάλι θα µείνεις χήρα

      Μου ρίχνεις ζάρια για γεµάτα και µου ξηγιέσαι πάντα σκάρτα
      ότι µου κάνεις θα σου κάνω κι ακόµα ένα παραπάνω

      Τα ύπουλα, τα πονηρά σου είπα να τ’ αφήσεις
      και τις παλιές παρτίδες σου κυρά µου να τις λύσεις

      Μου ρίχνεις ζάρια για γεµάτα και µου ξηγιέσαι πάντα σκάρτα
      ότι µου κάνεις θα σου κάνω κι ακόµα ένα παραπάνω

      Με φοβερίζεις πως θα πας στον άντρα της καρδιά σου
      ώρα καλή στην πρύµη σου κι αέρα στα πανιά σου

      Μου ρίχνεις ζάρια για γεµάτα και µου ξηγιέσαι πάντα σκάρτα
      ότι µου κάνεις θα σου κάνω κι ακόµα ένα παραπάνω
  7. Πανεπιστήμιο Ιωαννίνων