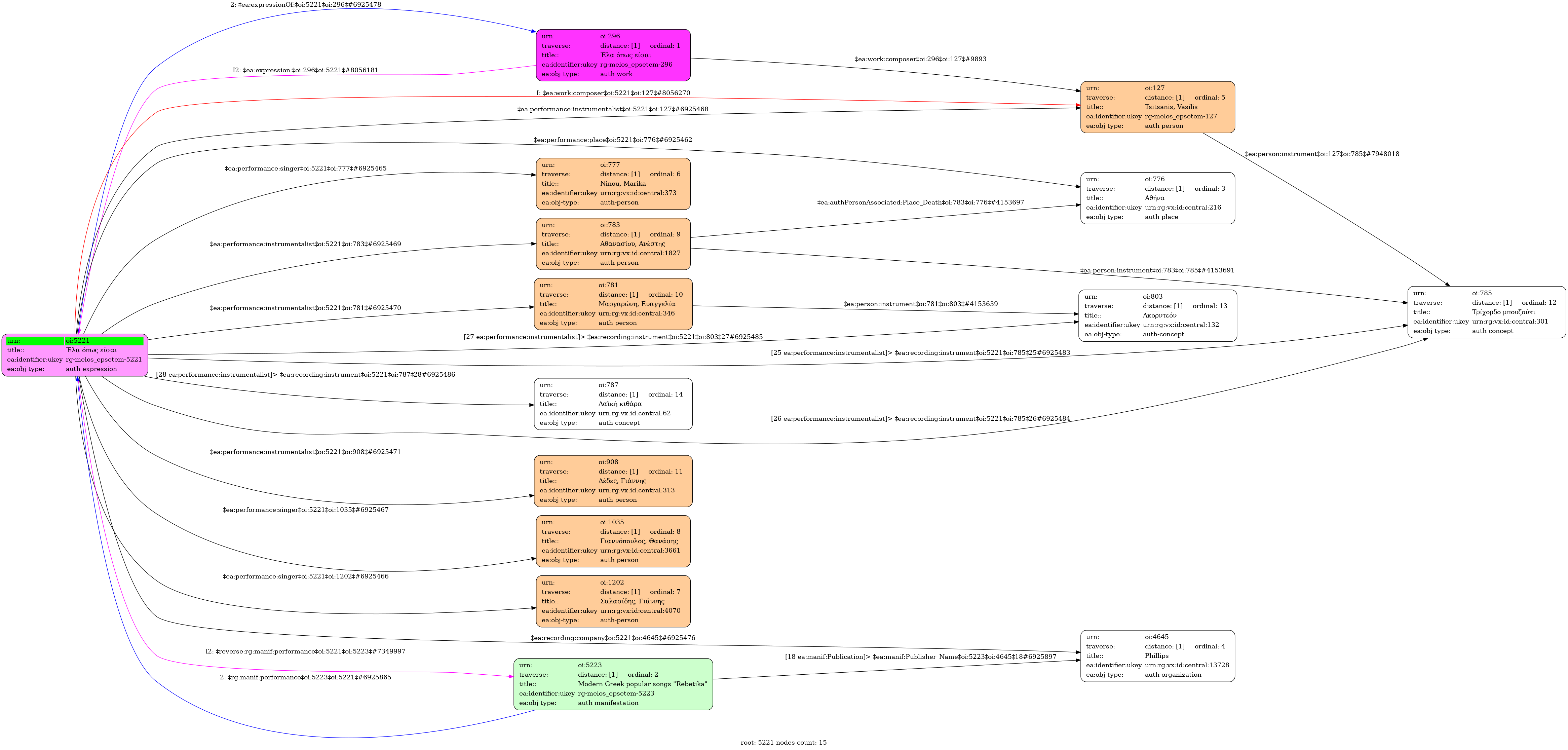
- Expression
- Recording
- Greek
-
- Studio
- 1954 [Μάιος-Ιούνιος]
- Ninou, Marika (1922-1957) [1st voice] | Salasidis, Giannis [2nd voice] | Γιαννόπουλος, Θανάσης [3rd voice]
- Tsitsanis, Vassilis (1915-1984) [Three-string bouzouki] | Athanasiou, Anestis (1912-1984) [Three-string bouzouki] | Margaroni, Evangelia [Accordion] | Dedes, Yannis [Folk guitar]
-
- 3' 03''
-
- no
-
- B♭ major
-
- University of Ioannina
- Αίθουσα του φιλολογικού συλλόγου «Παρνασσός»

