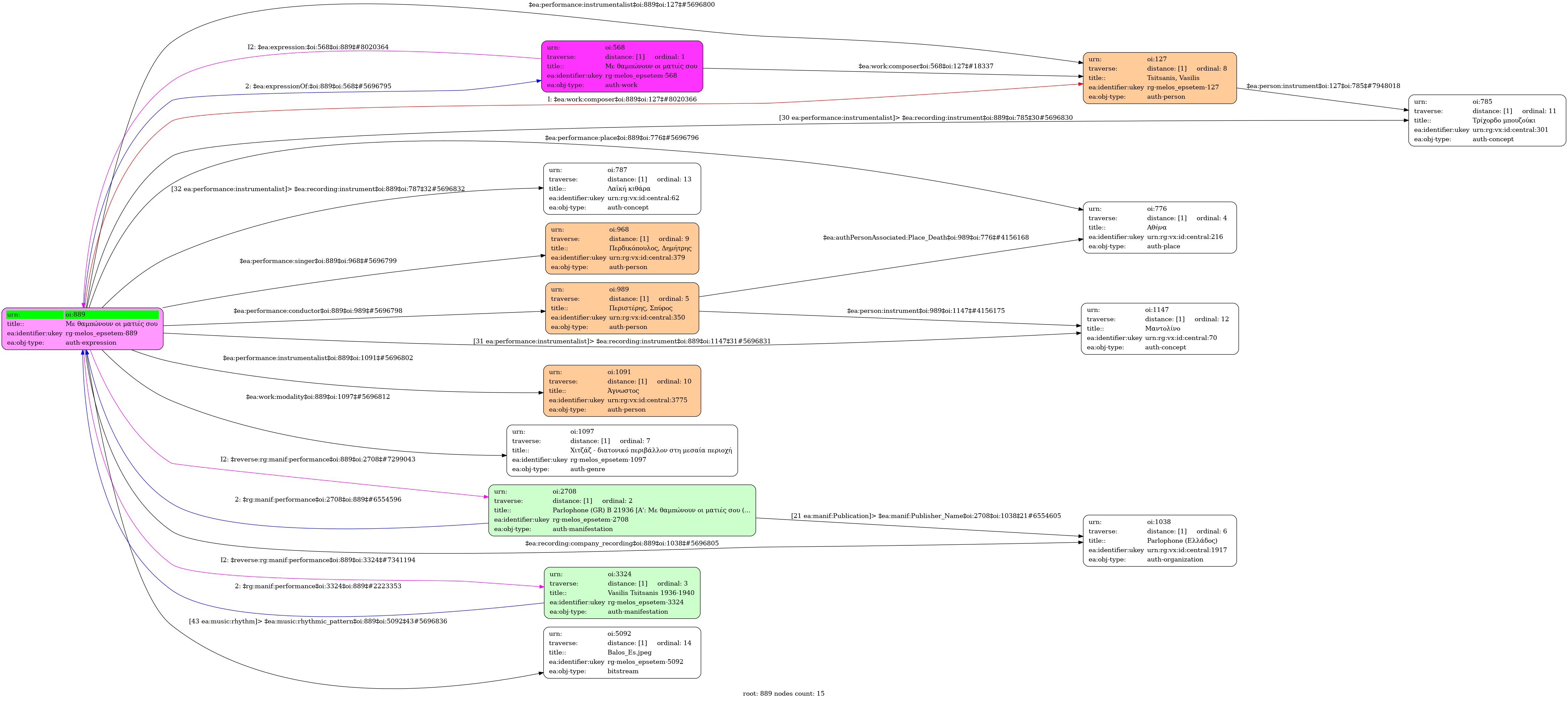
- Έκφραση
- Ηχογράφηση
- Ελληνική
-
- Studio
- 18 Νοεμβρίου 1937
-
- GO 2838
-
- 136
- Περδικόπουλος, Δημήτρης (1914-1952)
- Τσιτσάνης, Βασίλης (1915-1984) [Τρίχορδο μπουζούκι] | Άγνωστος [Μαντολίνο] | Άγνωστος [Λαϊκή κιθάρα]
-
- 2' 49''
-
- Όχι
-
- Μι μείζονα
- Χιτζάζ - διατονικό περιβάλλον στη μεσαία περιοχή
-
- 2/4
- Quarter note ~ 84
- Μπάλος
-
-
-
Παιχνιδιάρα µου τρελαίνοµαι ζαλίζοµαι
µε τα νάζια σου ξανθιά πως ξεµυαλίζοµαιΣαν τραβώ για τη δουλειά µου
κάνουν τράκα τα µυαλά µου
µάγια µου ’κανες και λαχταρώδεν µε βλέπεις κλονισµένο
στην αγάπη σου ριγµένο
δε το λογαριάζεις θα χαθώΣαν τραβώ για τη δουλειά µου
κάνουν τράκα τα µυαλά µου
µάγια µου ’κανες και λαχταρώδεν µε βλέπεις κλονισµένο
στην αγάπη σου ριγµένο
δε µε λογαριάζεις θα χαθώ
Μαγνητίζοµαι στα όµορφα τα κάλλη σου
ό,τι θέλεις θα το κάνω για τη χάρη σουΜε θαµπώνουν οι µατιές σου
µε ραΐζουν οι ψευτιές σου
δεν µπορώ τον τρόπο σου να βρωδεν µπορώ να καταλάβω
πως πολύ σε αγαπάω
µ’ έχεις καταντήσει πια τρελό
-
- Πανεπιστήμιο Ιωαννίνων
| Φόρμα | Βαθμίδα | Δομική μονάδα | Μη στατικές βαθμίδες | Διατονική συμπεριφορά | Τροπικό περιβάλλον |
|---|---|---|---|---|---|
| Εισαγωγή | IV | Μινόρε | VI↑ | VI | |
| V | Κιουρντί | ||||
| I | Χιτζάζ | κάτω VII↑ | VI | Χιτζάζ | |
| Θέμα A | V | Κιουρντί | |||
| I | Χιτζάζ | Χιτζάζ | |||
| Theme Β | V | Κιουρντί | |||
| III | |||||
| I | Χιτζάζ | κάτω VII↑ | Χιτζάζ | ||


