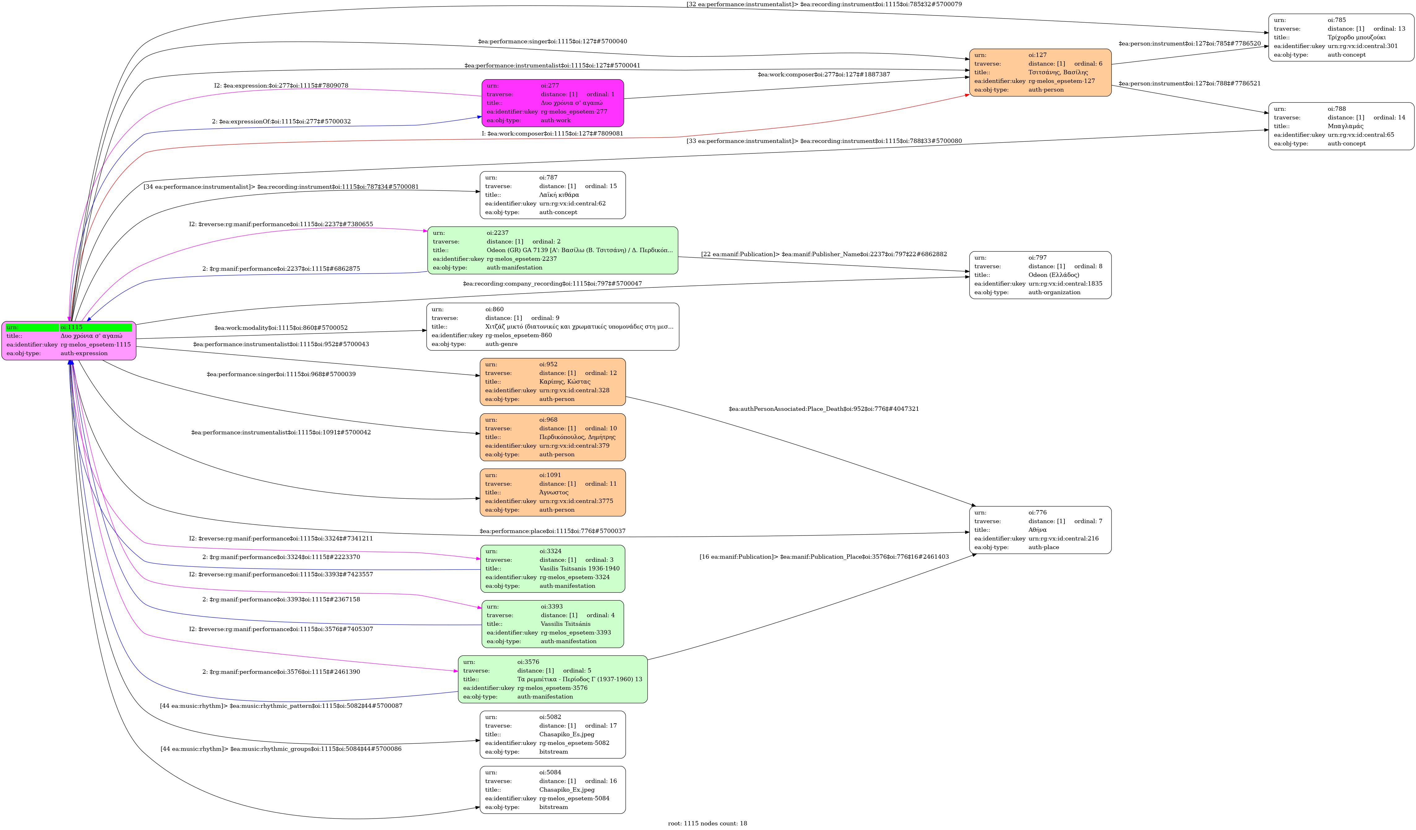
- Expression
- Recording
- Greek
-
- Studio
- 14 June 1938
-
- GO 3062
-
- 718
- Perdikopoulos, Dimitris (1914-1952) [1st voice] | Tsitsanis, Vassilis (1915-1984) [2nd voice]
- Tsitsanis, Vassilis (1915-1984) [Three-string bouzouki] | Unknown [Baglamas] | Karipis,Kostas (1895?-1952?) [Folk guitar]
-
- 3' 26''
-
- yes
-
- 0' 18''
-
- D major
- Hetzaz mixed (diatonic and hetzaz-nikriz units in the dominant's area)
-
- University of Ioannina
| Form | Degree | Motivic unit | Alteration instances | Diatonic behaviour | Modal context |
|---|---|---|---|---|---|
| Pre-Intro | VIII | Hicaz | |||
| IV | Nikriz | ||||
| low register VII | Nikriz | ||||
| IV | Minor | VI | |||
| I | Hicaz | ||||
| Intro | V | Hicaz | IX↓ | VI | |
| V | Kurdi | ||||
| I | Hicaz | V↓ | |||
| VIII | Hicaz | VII↑ | |||
| Theme A | III | Segah | Houzam | ||
| V | Hicaz | IV↑ | |||
| VIII | |||||
| Theme Β | V | Hicaz | IV↑ | ||
| I | Hicaz | V↓ | |||



