- Έκφραση
- Ηχογράφηση
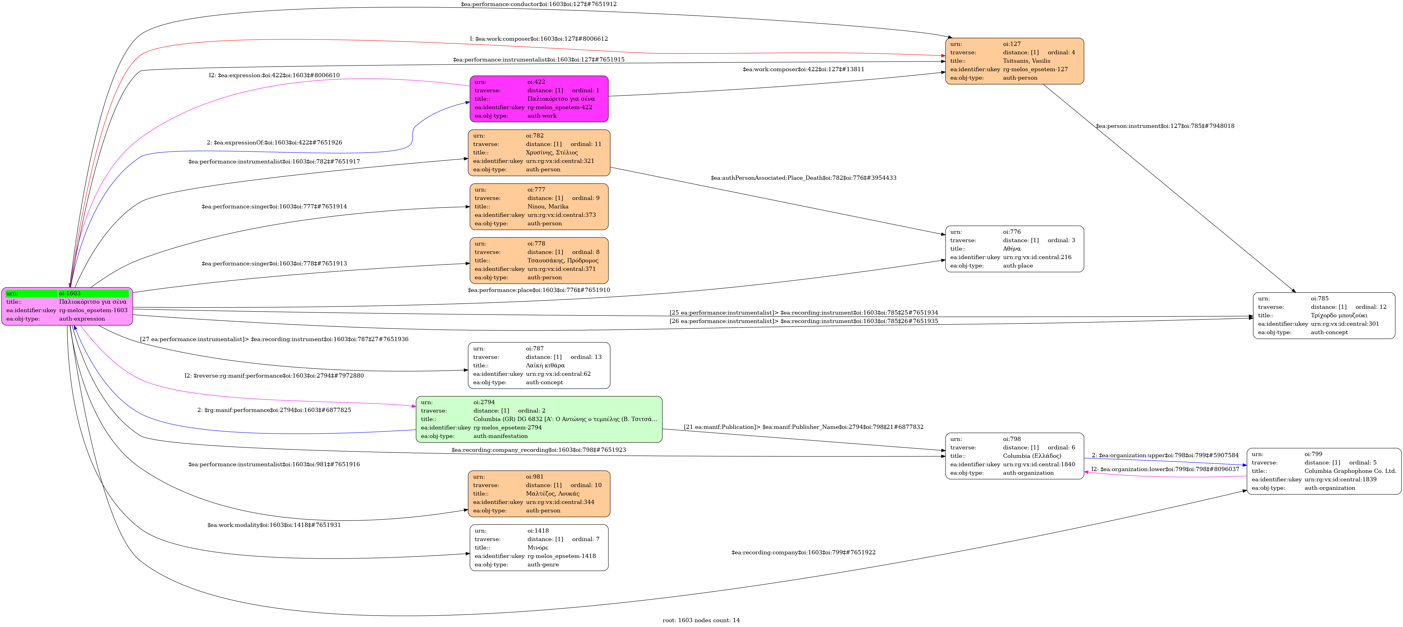
- Ελληνική
-
- Studio
- 25 Φεβρουαρίου 1950
-
- CG 2626
- Τσαουσάκης, Πρόδρομος (1919-1979) [1η φωνή] | Νίνου, Μαρίκα (1922-1957) [2η φωνή]
- Τσιτσάνης, Βασίλης (1915-1984) [Τρίχορδο μπουζούκι] | Μαλτέζος, Λουκάς [Τρίχορδο μπουζούκι] | Χρυσίνης, Στέλιος (1916-1970) [Λαϊκή κιθάρα]
-
- 3' 16''
-
- Όχι
-
- Ρε ελάσσονα
- Μινόρε
-
- 9/8
- Eighth note ~ 68
- Ζεϊμπέκικος
-
-
-
Από βουνό κι από γκρεµνό κι από µεγάλο ρέµα
επέρασα για να σε βρω χίλια ποτάµια αίµα
Παλιοκόριτσο για σένα πόσα τράβηξα στα ξένα
Τώρα που ξαναγύρισα αλλιώτικη σε βρήκα
δίχως την πρώτη όρεξη χωρίς την πρώτη γλύκα
Παλιοκόριτσο τα κρύβεις ένα λες και δέκα κρύβεις
Αν άλλαξε η γνώµη σου να µου το πεις κυρά µου
γιατί αλλάξουν οι καιροί και ήρθε η σειρά µου
Παλιοκόριτσο να φύγεις τώρα πια δε µε τυλίγεις
-
- Πανεπιστήμιο Ιωαννίνων

